同城上门服务约,同城月抛200一晚,24小时QQ快餐学生,同城300快餐不限次数

您好!欢迎光临烜芯微科技品牌官网!

深圳市烜芯微科技有限公司

ShenZhen XuanXinWei Technoligy Co.,Ltd
二极管、三极管、MOS管、桥堆

全国服务热线:18923864027

  • 热门关键词:
  • 桥堆
  • 场效应管
  • 三极管
  • 二极管
  • 电源??镋MC设计解析
    • 发布时间:2021-05-06 14:26:07
    • 来源:
    • 阅读次数:
    电源模块EMC设计解析
    众所周知,EMC 是指电磁兼容测试,指设备所产生的电磁能量既不对其它设备产生干扰,也不受其他设备的电磁能量干扰的能力。隔离电源模块的 EMC 测试包含 EMI(电磁干扰)测试和 EMS(电磁抗扰度)测试两项,那么如何保证电源??榈?EMC 性能呢?这里将为大家揭晓。
    1、EMC 简介
    EMI 电磁干扰指被测设备对周围设备产生干扰的能力,主要包括传导骚扰 CE、 辐射骚扰 RE。电源??榈?EMS 电磁抗扰度指由于在正常运行时,设备或系统能承受相应标准规定范围内的电磁能量干扰,根据国标根据国标 GB/T 16821-2007 《通信用电源设备通用试验方法》中规定电源模块测试主要包括群脉冲抗扰度(EFT)、浪涌抗扰度(SURGE)、静电放电抗扰、辐射抗扰度等项目。
    EMC 的产生必须具备的三要素,干扰源、传输介质以及敏感设备,如下图 1 所示。三者缺一个都构不成 EMC 问题,那么电源??榈纳杓浦薪鲂枵攵云渲幸桓龇矫娼姓募纯墒迪?EMC 防护,例如从干扰源进行根除、改善传输介质避免干扰传递或将敏感设备远离干扰源等方法。
    电源??镋MC
    图 1  EMC 三要素
    2、EMC 干扰防护第一式——电路设计
    高功率密度、高转换效率的电源模块一般都是开关电源,在开关管开通、关断时,电压和电流都会被斩波,造成较大瞬态变化(di/dt、dv/dt),所以电源??椴宦燮涫褂檬裁囱耐仄私峁?,只要是开关电源,其都会产生一定程度的 EMC 干扰如图 2 所示。
    电源模块EMC
    图 2  开关电源常见拓扑与斩波
    电源??榈?EMC 性能可通过优化自身拓扑结构和规范 PCB 设计进行提升。例如:
    l 电路设计中,以先?;ず舐瞬ㄎ颍;て骷Ψ胖迷诶氩返木驳绲既肟谧罱牡胤?;
    拓扑设计中,选择连续导通模式(CCM)的拓扑,例如 Boost、全桥、推挽等拓扑;
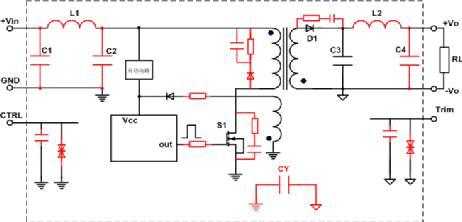
    在电路防护方面,开关管建议加 RC 吸收电路和 RCD 吸收电路,且靠近开关管放置,从而降低尖峰电压,在 EMC 传输路径上使用π型滤波和全波整流电路等滤波电路,具体可参考图 3;
    lPCB 设计中,尽可能地大面积铺地,并且尽量减小对地平面的分割,减小回路面积,从而降低干扰。避免出现大面积孤立铜区,大面积孤立铜区会因电磁等原因影响模块的可靠性;减少布线的长度,从而减小动态节点处电感,避免产生较强的电磁场。
    电源模块EMC
    图 3  电源???EMC 优化拓扑
    3、EMC 干扰防护第二式——器件选择
    电源??榈脑骷≡窕嶂苯拥挠跋炷?榈恼逍阅?,接下来将为大家从电源芯片、高频变压器、场效应管以及共模电感等方面介绍,具体如下所示。
    高频变压器:应保证直流损耗低、交流损耗低,漏感小,并且需要良好的绕组布局让绕组之间有良好的屏蔽,从而使开关电源工作时,在漏极产生的尖峰尽可能的??;
    场效应管:关注其导通电阻和低栅极电荷两项参数,这两项即影响模块的 EMC 性能也影响整体的效率,所以要做好两者的平衡;
    共模电感:与其他无源器件相同,关注其电参数,例如额定电压、额定电流、电感量以及漏感等参数
    滤波电容:应用于输入端进行滤波;应用于输出端吸收开关频率及高次谐波电流分量,需求趋势是小型大容量化、高频低阻抗化以及高耐压;
    压敏电阻:要求最大直流工作电压大于电源及信号线直流工作电压。
    电源??镋MC
    图 4  电源??椴糠衷骷?/div>
    4、EMC 干扰防护第三式——外围?;?/div>
    电源模块作为??槔嗖罚杂谔寤囊蠼细?,如果仅要依靠电源??槟诓康纳杓坡阋?,则产品的体积会非常之大,成本会非常昂贵,因为吸收 EMS 的电子元器件的体积都很大,所以高等级的 EMC 干扰防护只能通过外围电路设计来满足系统的 EMS 要求。
    根据国标 GB/T 16821-2007 《通信用电源设备通用试验方法》中规定,传导骚扰(CE)的波形大体是分为三种成份组成,分别是低频(150KHz~0.5MHz)、中频(0.5MHz~5MHz)以及高频(5MHz~30MHz)。而针对不同情况则需要不同的外围电路进行解决。
    低频:属于差模骚扰,使用差模滤波电路解决;
    中频:同时有差模和共模骚扰,由共模滤波电路和差模滤波电路共同解决;
    高频:属于共模骚扰,使用差模滤波电路解决。
    电源线中往往同时存在共模和差模干扰,因此电源 EMI 滤波器是由共模滤波电路和差模滤波电路综合构成,如图 5 所示。
    电源??镋MC
    图 5  电源模块 EMC 外围推荐电路
    5、EMC 干扰防护第四式——优质的电源???/div>
    对于自主搭建的电源模块,不仅研发周期较长和生产成本较高,且产品的一致性与可靠性均难以保证,此时可以选用一款优质的电源??榻胁飞杓?。
    电源??镋MC
    烜芯微专业制造二极管,三极管,MOS管,桥堆等20年,工厂直销省20%,4000家电路电器生产企业选用,专业的工程师帮您稳定好每一批产品,如果您有遇到什么需要帮助解决的,可以点击右边的工程师,或者点击销售经理给您精准的报价以及产品介绍
    相关阅读