分享一个三极管与继电器电流切换电路,此电路可以应用在车床,马达控制,风扇控制,制冷设备控制等等。

一.工作原理如下:
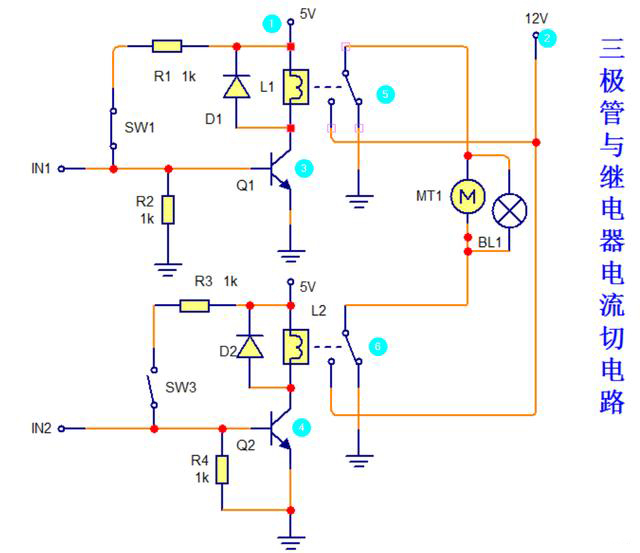
1.通过以下图可以看出此电路由2只NPN三极管、2只继电器、负载由MT1(马达)、BL1(灯泡)组成,电路供电采用5V进行,另外负载供电采用12V 。

2.当SW1闭合时电路中Q1导通,此刻继电器L1导通,常闭变为常开给马达提供一个正向电压,另外SW3断开所以Q2是截止的,所以L2继电器不导通,触头处于常闭状态接地,所以灯泡亮马达会正向转。

3.当SW1断开时电路中Q1截止,此刻继电器L1不导通,L1继电器处于常闭状态(接地),另外SW3闭合所以Q2是导通的,所以L2继电器导通,触头处于??刺?供电),所以灯泡亮马达会反向转。

4.当SW1&SW3闭合时Q1&Q2全部导通此刻继电器L1&L2全部导通,两个继电器处于??刺?供电)这样马达与灯泡两部都是12V没有压差,这样就没有电流,所以灯泡亮马达都不会工作。
