宽压输入电源要求在一定范围内不同等级的电压都能够使用,对电压波动有很强的适应性。在工业现场,电网的电压往往受用电负载的变化而变动,特别是负载较大时情况尤其严重。另外,现场环境的干扰尖峰也会叠加在输入电压上一起进入电源电路,致使在恶劣环境下,正常供电的开关电源或其它元件极其容易损坏。下面浅谈下超宽压输入电源电路设计。
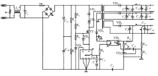
这是一款基于TOP242N设计的三路输出开关电源,要求输入电压范围为80~400VAC,输出电压分别为5V/0.6A、5V/0.1 A、15V/0.15A,输出总功率约为6W左右。电源电路原理图如下图所示:


宽压电源前端电路设计:
考虑输入时电源的波动变化为±15%,当输入电压要求为400VAC时,最高输入电压可达460V左右。此输入电压经过整流滤波后,其电压可达650V左右,再考虑加上输出反馈的电压Uor和漏感形成的尖峰电压,叠加后其最高电压将超过800V。而该芯片的最高电压为700V,为了保证TOP242能正常安全工作,在设计前端电路时增加了一个MOS管,让MOS管与TOP242串接,并实现与TOP管同步开关来提高整体耐压。为了使MOS管和TOP242N内部的开关管时序保持一致,MOS管的通断由TOP242N控制。
宽压电源外围控制电路设计:
该电路将TOP242N设为全频工作方式,将TOP242N的极限电流设置为内部最大值,把多功能脚M与S短接,开关频率为132kHz。
宽压电源稳压反馈电路设计:
该设计采用光耦加TL431的反馈方式,反馈回路的形式由输出电压的精度决定,这样可以将输出电压的变动控制在±1%以内,反馈电压由5V输出端取样。电压反馈信号通过电阻分压器R10、R11获得取样电压后,将与TL431中的2.5V基准电压进行比较并输出误差电压,然后通过光耦改变TOP242N的控制端电流Lc,再通过改变占空比来调节输出电压使其保持不变。光耦的另一作用是对冷地和热地进行隔离。尖峰电压经R8、C4滤波后,可使偏置电压即使在负载较重时,也能保持稳定,调节电阻R10、R11可改变输出电压的大小。
宽压电源高频变压器设计:
磁芯一般应选用能够满足高频开关的锰锌铁氧体磁芯,为便于绕制,磁芯形状可选用EI或EE型,变压器的初、次级绕组应相间绕制。由于要考虑大量的相互关联变量来设计高频变压器,因此计算较为复杂,为减轻设计者的工作量,设计高频变压器可以使用专用软件。
宽压电源次级输出电路设计:
整流二极管和滤波电容构成输出整流滤波电路,整流二极管选用肖特基二极管可降低损耗并消除输出电压的纹波,但肖特基二极管应加上功率较大的散热器,电容器一般应选择低ESR等效串联阻抗的电容。滤除高频开关过程所产生的电压噪声和电压尖峰,在整流滤波环节的后面通常应再加一级LC滤波环节,用于提高输出电压的滤波效果。
宽压电源?;さ缏飞杓疲?/div>
在电源的输入端还设计了附加的过电压?;ご胧?,是为了保护电源在瞬间高压下能正常工作。为有效的抑制开机瞬间的电压浪涌冲击,在输入端并接了较大功率的压敏电阻,并且在后级加上共模电感和负温度系数的热敏电阻。为防止在开关周期内,TOP242N关断时漏感产生的尖峰电压使TOP242N损坏,电路中设计了由钳位齐纳管VD5、阻断二极管VD6组成的保护网络。该网络在启动或过载时,VD5即会限制漏极电压。而在正常工作时,VD5上的损耗很小。
宽压电源设计总结:
对该采用TOP242N设计的宽压输入三路输出电源性能进行测试,测试结果表明,各项性能指标经测试均较满意。该电源在输入60~500VAC时,且在60°高温条件下,电源都能可靠稳定工作,电源的效率约为85%以上,纹波电压、输出电压稳定精度都在规定的范围内。在EMC测试中,浪涌±4000V,快速脉冲群±4000V也能正常工作。
宽压电源??槲蘼墼诘脱够蚋哐故淙胧?,都可输出稳定的电压,有效地提高了开关电源在工业现场各种环境下工作的可靠性和便利性,实用性能强。
烜芯微专业制造二极管,三极管,MOS管,桥堆等20年,工厂直销省20%,4000家电路电器生产企业选用,专业的工程师帮您稳定好每一批产品,如果您有遇到什么需要帮助解决的,可以点击右边的工程师,或者点击销售经理给您精准的报价以及产品介绍
烜芯微专业制造二极管,三极管,MOS管,桥堆等20年,工厂直销省20%,4000家电路电器生产企业选用,专业的工程师帮您稳定好每一批产品,如果您有遇到什么需要帮助解决的,可以点击右边的工程师,或者点击销售经理给您精准的报价以及产品介绍
相关阅读