MOS管驱动设计细节
MOS管驱动设计,一般认为MOSFET是电压驱动的,不需要驱动电流。然而,在MOS的G S两级之间有结电容存在,这个电容会让驱动MOS变的不那么简单。

MOS管驱动设计,如果不考虑纹波和EMI等要求的话,MOS管开关速度越快越好,因为开关时间越短,开关损耗越小,而在开关电源中开关损耗占总损耗的很大一部分,因此MOS管驱动电路的好坏直接决定了电源的效率。对于一个MOS管,如果把GS之间的电压从0拉到管子的开启电压所用的时间越短,那么MOS管开启的速度就会越快。与此类似,如果把MOS管的GS电压从开启电压降到0V的时间越短,那么MOS管关断的速度也就越快。
由此我们可以知道,如果想在更短的时间内把GS电压拉高或者拉低,就要给MOS管栅极更大的瞬间驱动电流。大家常用的PWM芯片输出直接驱动MOS或者用三极管放大后再驱动MOS的方法,其实在瞬间驱动电流这块是有很大缺陷的。比较好的方法是使用专用的MOSFET驱动芯片如TC4420来驱动MOS管,这类的芯片一般有很大的瞬间输出电流,而且还兼容TTL电平输入,MOSFET驱动芯片的内部结构。

MOS驱动电路设计需要注意的地方:
因为驱动线路走线会有寄生电感,而寄生电感和MOS管的结电容会组成一个LC振荡电路,如果直接把驱动芯片的输出端接到MOS管栅极的话,在PWM波的上升下降沿会产生很大的震荡,导致MOS管急剧发热甚至爆炸,一般的解决方法是在栅极串联10欧左右的电阻,降低LC振荡电路的Q值,使震荡迅速衰减掉。因为MOS管栅极高输入阻抗的特性,一点点静电或者干扰都可能导致MOS管误导通,所以建议在MOS管G S之间并联一个10K的电阻以降低输入阻抗。
如果担心附近功率线路上的干扰耦合过来产生瞬间高压击穿MOS管的话,可以在GS之间再并联一个18V左右的TVS瞬态抑制二极管,TVS可以认为是一个反应速度很快的稳压管,其瞬间可以承受的功率高达几百至上千瓦,可以用来吸收瞬间的干扰脉冲。
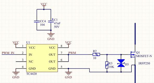
MOS管驱动电路参考

MOS管驱动电路的布线设计
MOS管驱动线路的环路面积要尽可能小,否则可能会引入外来的电磁干扰。驱动芯片的旁路电容要尽量靠近驱动芯片的VCC和GND引脚,否则走线的电感会很大程度上影响芯片的瞬间输出电流。

一个好的MOSFET驱动电路有以下几点要求:
(1)开关管开通瞬时,驱动电路应能提供足够大的充电电流使MOSFET栅源极间电压迅速上升到所需值,保证开关管能快速开通且不存在上升沿的高频振荡。
(2)开关导通期间驱动电路能保证MOSFET栅源极间电压保持稳定且可靠导通。
(3)关断瞬间驱动电路能提供一个尽可能低阻抗的通路供MOSFET栅源极间电容电压的快速泄放,保证开关管能快速关断。
(4)驱动电路结构简单可靠、损耗小。
(5)根据情况施加隔离。
下面介绍几个??榈缭粗谐S玫腗OSFET驱动电路。
1、电源IC直接驱动MOSFET

MOS管驱动设计,电源IC直接驱动是我们最常用的驱动方式,同时也是最简单的驱动方式,使用这种驱动方式,应该注意几个参数以及这些参数的影响。第一,查看一下电源IC手册,其最大驱动峰值电流,因为不同芯片,驱动能力很多时候是不一样的。第二,了解一下MOSFET的寄生电容,如图 1中C1、C2的值。如果C1、C2的值比较大,MOS管导通的需要的能量就比较大,如果电源IC没有比较大的驱动峰值电流,那么管子导通的速度就比较慢。如果驱动能力不足,上升沿可能出现高频振荡,即使把图 1中Rg减小,也不能解决问题! IC驱动能力、MOS寄生电容大小、MOS管开关速度等因素,都影响驱动电阻阻值的选择,所以Rg并不能无限减小。
2、电源IC驱动能力不足时
如果选择MOS管寄生电容比较大,电源IC内部的驱动能力又不足时,需要在驱动电路上增强驱动能力,常使用图腾柱电路增加电源IC驱动能力,其电路图 2虚线框所示。

这种驱动电路作用在于,提升电流提供能力,迅速完成对于栅极输入电容电荷的充电过程。这种拓扑增加了导通所需要的时间,但是减少了关断时间,开关管能快速开通且避免上升沿的高频振荡。
3、驱动电路加速MOS管关断时间

关断瞬间驱动电路能提供一个尽可能低阻抗的通路供MOSFET栅源极间电容电压快速泄放,保证开关管能快速关断。为使栅源极间电容电压的快速泄放,常在驱动电阻上并联一个电阻和一个二极管,如图 3所示,其中D1常用的是快恢复二极管。这使关断时间减小,同时减小关断时的损耗。Rg2是防止关断的时电流过大,把电源IC给烧掉。

在第二点介绍的图腾柱电路也有加快关断作用。当电源IC的驱动能力足够时,对图 2中电路改进可以加速MOS管关断时间,得到如图 4所示电路。用三极管来泄放栅源极间电容电压是比较常见的。如果Q1的发射极没有电阻,当PNP三极管导通时,栅源极间电容短接,达到最短时间内把电荷放完,最大限度减小关断时的交叉损耗。与图 3拓扑相比较,还有一个好处,就是栅源极间电容上的电荷泄放时电流不经过电源IC,提高了可靠性。
4、驱动电路加速MOS管关断时间

为了满足如图 5所示高端MOS管的驱动,经?;岵捎帽溲蛊髑惺蔽寺惆踩衾胍彩褂帽溲蛊髑?。其中R1目的是抑制PCB板上寄生的电感与C1形成LC振荡,C1的目的是隔开直流,通过交流,同时也能防止磁芯饱和。
5、当源极输出为高电压时的驱动
当源极输出为高电压的情况时,我们需要采用偏置电路达到电路工作的目的,既我们以源极为参考点,搭建偏置电路,驱动电压在两个电压之间波动,驱动电压偏差由低电压提供,如下图6所示。

烜芯微专业制造二极管,三极管,MOS管,桥堆等20年,工厂直销省20%,4000家电路电器生产企业选用,专业的工程师帮您稳定好每一批产品,如果您有遇到什么需要帮助解决的,可以点击右边的工程师,或者点击销售经理给您精准的报价以及产品介绍