用通俗易懂的话让你明白场效应管-就是一个电控开关!
场效应管在mpn中,它的长相和我们前面讲的三极管极像,统一的把这些长相相同的三极管、场效应管、双二极管、还有各种稳压IC统统称作“三个脚的管管”。

表示,关于它的构造原理由于比较抽象,我们是通俗化讲它的使用,所以不去多讲,由于根据使用的场合要求不同做出来的种类繁多,特性也都不尽相同;我们在mpn中常用的一般是作为电源供电的电控之开关使用,所以需要通过电流比较大,所以是使用的比较特殊的一种制造方法做出来了增强型的场效应管(MOS型),它的电路图符号:

仔细看看你会发现,这两个图似乎有差别,对了,这实际上是两种不同的增强型场效应管,第一个那个叫N沟道增强型场效应管,第二个那个叫P沟道增强型场效应管,它们的的作用是刚好相反的。前面说过,场效应管是用电控制的开关,那么我们就先讲一下怎么使用它来当开关的,从图中我们可以看到它也像三极管一样有三个脚,这三个脚分别叫做栅极(G)、源极(S)和漏极(D)。
1脚就是栅极,这个栅极就是控制极,在栅极加上电压和不加上电压来控制2脚和3脚的相通与不相通,N沟道的,在栅极加上电压2脚和3脚就通电了,去掉电压就关断了,而P沟道的刚好相反,在栅极加上电压就关断(高电位),去掉电压(低电位)就相通了。
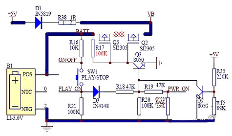
我们常见的2606主控电路图中的电源开机电路中经常遇到的就是P沟道MOS管:

这个图中的SI2305就是P沟道MOS管,由于有很多朋友对于检查这一部分的故障很茫然,所以在这里很有必要讲一下它的工作原理,来加深一下你的印象!
图中电池的正电通过开关S1接到场效应管Q1的2脚源极,由于Q1是一个P沟道管,它的1脚栅极通过R20电阻提供一个正电位电压,所以不能通电,电压不能继续通过,3v稳压IC输入脚得不到电压所以就不能工作不开机。
这时,如果我们按下SW1开机按键时,正电通过按键、R11、R23、D4加到三极管Q2的基极,三极管Q2的基极得到一个正电位,三极管导通(前面讲到三极管的时候已经讲过),由于三极管的发射极直接接地,三极管Q2导通就相当于Q1的栅极直接接地,加在它上面的通过R20电阻的电压就直接入了地,Q1的栅极就从高电位变为低电位,Q1导通电就从Q1同过加到3v稳压IC的输入脚,3v稳压IC就是那个U1输出3v的工作电压vcc供给主控;
主控通过复位清0,读取固件程序检测等一系列动作,输处一个控制电压到PWR_ON再通过R24、R13分压送到Q2的基极,保持Q2一直处于导通状态,即使你松开开机键断开Q1的基极电压,这时候有主控送来的控制电压保持着,Q2也就一直能够处于导通状态,Q1就能源源不断的给3v稳压IC提供工作电压。
SW1还同时通过R11、R30两个电阻的分压,给主控PLAYON脚送去时间长短、次数不同的控制信号,主控通过固件鉴别是播放、暂停、开机、关机而输出不同的结果给相应的控制点,以达到不同的工作状态。
mpn中常见的场效应管多是P沟道的,在它的上面经常见到的印刷标志是:A2sHB、212T、212N、076A、AOGH、N57T、R1SG、S016J、S026I等

上图是一个有主控控制耳机有没有声音输出的电路图,声音的左右声道分别通过隔直流电容C13、C14和电阻R51、R52送到耳机孔,但是在电阻R51、R52和耳机孔之间却接入了一个N沟道的mos场效应管,这个场效应管的栅极连接在一起受着MUTE的控制,当MUTE的地方处于高电位时候,Q4、Q5导通,就会把声音通过Q4、Q5入地,耳机里就不会有声音了,当MUTE的地方处于低电位时候,Q4、Q5关断,声音就只有通过耳机而发出声音了。

上面这个图是瑞芯微2608主控常见的电源开机电路,它与2606主控的电源开机电路有什么不同?你是不是发现比2606主控的电源开机电路多了一个MOS场效应管?这两个源极相连的场效应管与2606开机电路的一个场效应管有什么不同?
原来场效应管的栅极控制是有一个原则的:P沟道的栅极控制电压必须是相对源极输入高低电位来说的,所以在电路中源极和漏极是不能接反的,即源极必须接输入,漏极必须接输出,如果接反了就不能正常工作,mpn电路中,当usb接入的时候,必须要立即切断电池供电改换由usb供电,才能正常工作;
如果不能切换电池供电,usb就不能正常工作(无法识别),2606主控的电路切换指令是由主控发出的,使用的是电池电源控制即电池回路,所以用一个场效应就能够控制了。仔细看一下2608的电路中电源切换是靠三极管Q7控制的,Q7的导通与截至是由usb电压来控制的,这是另一组电源,这组电源要想控制一个有极性的场效应管是不行的,所以我们就用两个MOS场效应管,源极相连联结成一个无极性场效应管就达到了双电源控制的目的。
场效应管工作原理
用一句话说,就是“漏极-源极间流经沟道的ID,用以栅极与沟道间的pn结形成的反偏的栅极电压控制ID”。更正确地说,ID流经通路的宽度,即沟道截面积,它是由pn结反偏的变化,产生耗尽层扩展变化控制的缘故。
在VGS=0的非饱和区域,表示的过渡层的扩展因为不很大,根据漏极-源极间所加VDS的电场,源极区域的某些电子被漏极拉去,即从漏极向源极有电流ID流动。从门极向漏极扩展的过度层将沟道的一部分构成堵塞型,ID饱和。将这种状态称为夹断。这意味着过渡层将沟道的一部分阻挡,并不是电流被切断。
烜芯微专业制造二极管,三极管,MOS管,桥堆等20年,工厂直销省20%,4000家电路电器生产企业选用,专业的工程师帮您稳定好每一批产品,如果您有遇到什么需要帮助解决的,可以点击右边的工程师,或者点击销售经理给您精准的报价以及产品介绍
烜芯微专业制造二极管,三极管,MOS管,桥堆等20年,工厂直销省20%,4000家电路电器生产企业选用,专业的工程师帮您稳定好每一批产品,如果您有遇到什么需要帮助解决的,可以点击右边的工程师,或者点击销售经理给您精准的报价以及产品介绍