电压稳压器lm317应用电路图汇总-十二款lm317典型应用电路
电压稳压器lm317应用电路图一:
这个电路是LM317最基本的应用电路,在使用的过程中要注意最小压差不得小于4V和最大压差不得大于37V,小于4V电路将不工作,大于37V将导致集成电路的损坏。


电压稳压器lm317应用电路图二:
在需要使用大电流的情况下可用大功率管对电路进行扩流,这个电路是使用PNP型大功率三极管对LM317进行扩流。


电压稳压器lm317应用电路图三:
这个电路是使用NPN型大功率三极管进行扩流,效果很好,我曾经将电流扩到5A,电路仍然工作稳定。


电压稳压器lm317应用电路图四:
具有限流?;さ某涞绲缏稩om=0.6/1=0.6A,调整R3可调整充电电流。


电压稳压器lm317应用电路图五:
恒流电池充电电路。Io=1.25/24=52mA 改变电阻R1的数值,可提供不同的充电电流。


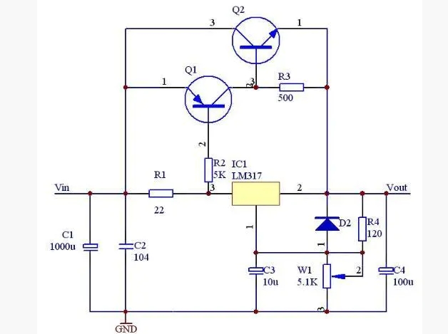
电压稳压器lm317应用电路图六:
高稳定度的集成稳压电路。


电压稳压器lm317应用电路图七:
高精度高稳定性的+10V稳压电源电路。


电压稳压器lm317应用电路图八:
1.25~160连续可调的集成稳压电源。


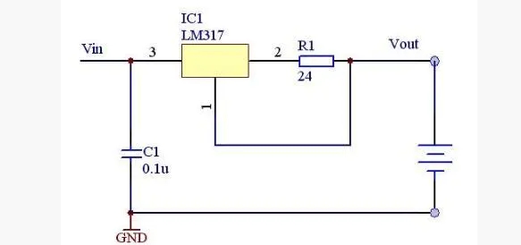
电压稳压器lm317应用电路图九:
Im317可调稳压电路图图LM317是普通的可调集成稳压器,最大输出电流为2.2A,输出电压范围为1.25~~37V。电路图如下:


1,2脚之间为1.25V电压基准。为保证稳压器的输出性能R1应小于240欧姆。改变R2阻值即可调整稳压电压值。D1,D2用于?;M317。
电压稳压器lm317应用电路图十:


电压稳压器lm317应用电路图十一:
LM317可调节电流限流器的应用电路图


电压稳压器lm317应用电路图十二:
LM317的5.0V电子关断稳压器应用电路图
烜芯微专业制造二极管,三极管,MOS管,桥堆等20年,工厂直销省20%,4000家电路电器生产企业选用,专业的工程师帮您稳定好每一批产品,如果您有遇到什么需要帮助解决的,可以点击右边的工程师,或者点击销售经理给您精准的报价以及产品介绍
