无线充电
无线充电技术主要分为小功率感应式和大功率谐振式,它相较于有线充电技术,具有以下优点:
1. 没有为被充电物体留下的充电接口,减少灰尘、水等对充电的影响。
2. 不像有线充电一样对产品规格具有一一对应性,无线充电可适用于多种产品。
3. 没有线的束缚,更利于智能手机用户的产品体验感受。
4. 设备磨损率低,节省材料。
5. 在医学领域中,更方便于对植入人体医疗设备充电
虽然无线充电技术优点如此之多,缺点也是很明显的:
1. 电能转化率较低,终端易因功率耗损发烫
2. 充电效率低,比有线充电慢
3. 成本较高,存在商业推广难度
4. 产品维修存在难度,加重成本负担
从可持续发展的行业大方向来看,无线充电会得到更好的发展前景。
2013年,潘力设计了一种锂电池无线充电模块,采用电磁感应方式,充分结合了磁耦合技术和开关电源技术。在电源为12V的电压下,接收端能稳定输出4.2V充电电压,并且电路发射端设有电路?;すδ埽芄挥行Х乐构β蕀os管被击穿、短路等问题。整体电路结构简单,工作稳定。


【互感耦合实现电能的无线馈送】
锂电池无线充电电路设计
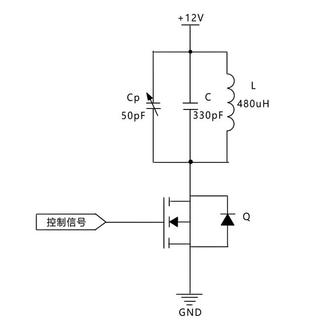
由于放大后的振荡输出是用于功率而不是信号,波形失真并不重要。功率场效应管电路满足振幅足够、电路简单的需求,所以选用功率MOS管功放电路。


【场效应管功放电路图】
功放电路中合适的MOS管选择条件:
l 选用VGS正向导通的NMOS管
l 导通电阻小
l 开关延时短
可选用的MOSFET晶体管型号:
①IRF640P
②VBZM4N30
③VBZE4286
④VBZE40N10
⑤VBZE30N10
⑥VBZM630Y


【可选用的MOS管产品参数】
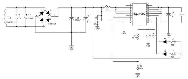
发射电路振荡器部分选用UC38428/3843控制器,优点是价格便宜、外部电路简洁、自带电路?;ぐ骞δ?、可直接驱动功率MOS管;接收端采用bq24002锂电池充电管理芯片,它能稳定地输出4.2V的充电电压,充电电流可由设计者自行设计,并且工作电压最高可达13V,适用于无线充电。


【发射部分电路图】


【接收部分电路图】
MOS管封装及应用
主要产品的封装有:SOP-8 、TO-220(F)、TO-263、TO-247、TO-252、TO-251、SOT-23、SOT-223、SOT-89、QFN、AO3400等系列封装产线。
【MOS管产品封装】
广泛应用于3C数码、安防设备、测量仪器、广电教育、家用电器、军工/航天、可穿戴设备、汽车电子、网络通信、物联网IoT、新能源、医疗电子、照明电子、智能家居、电脑主板显卡、MIDUMPC 、GPS、蓝牙耳机、PDVD、车载DVD、汽车音箱、液晶显示器、移动电源、手机电池(锂电池?;ぐ澹?、LED电源等产品。
烜芯微专业制造二极管,三极管,MOS管,桥堆等20年,工厂直销省20%,4000家电路电器生产企业选用,专业的工程师帮您稳定好每一批产品,如果您有遇到什么需要帮助解决的,可以点击右边的工程师,或者点击销售经理给您精准的报价以及产品介绍
烜芯微专业制造二极管,三极管,MOS管,桥堆等20年,工厂直销省20%,4000家电路电器生产企业选用,专业的工程师帮您稳定好每一批产品,如果您有遇到什么需要帮助解决的,可以点击右边的工程师,或者点击销售经理给您精准的报价以及产品介绍