
1. 电路原理
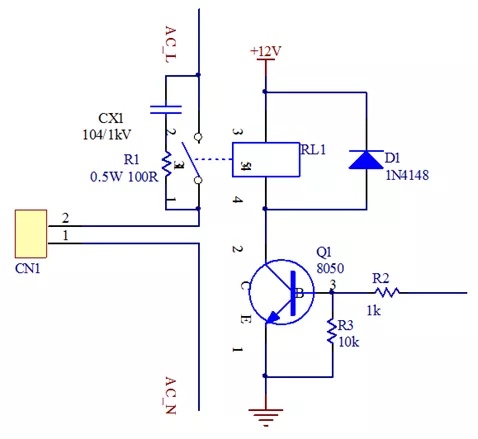
三极管开关电路常用于驱动继电器、电磁阀、水泵、LED等电气件。本文以继电器驱动电路为例进行设计,电路原理如图1所示。


图1
开关作用的三极管工作于饱和区与截止区。设计要确保开通时的三极管具有足够大的基极输入电流或具有足够大的放大倍数,使得集电极电流Ic<β*Ib,三极管即可工作于饱和区。如果三极管工作在线性放大区的话,将会极大地增加三极管的耗散功率,进而使三极管发热量增大而发烫,甚至损坏。
继电器一般用于控制大电流的负载,比如加热管、电机等。图1电路的工作原理如下:主控输出高电平给NPN三极管Q1的基极时,三极管饱和导通,继电器线圈通过电流,继而产生磁场吸合内部的弹片,输出回路导通;主控输出低电平时,三极管截止,继电器线圈断开没有电流,输出回路断开。
下面介绍各元器件在电路中的作用。
由于继电器、电机等负载为感性负载,在截断电流时由于电感的自感效应会产生非常大的反电动势(楞次定律),这个电压与电源电压叠加后,再加载在三极管的集电极和发射极之间,一般会超过三极管的集电极-基极电压、集电极-发射极电压的最大额定值VCBO、VCEO,从而使三极管被击穿损坏。
因此实际应用中会给负载并联一个二极管D1,注意方向不能反,否则会导致电源短路。当三极管截止负载产生反向电动势时,三极管集电极电位大于(12+0.7)V时,二极管就会导通,将集电极电压钳位在12.7V(0.7V为二极管的导通压降),从而防止三极管被击穿。因此,这个二极管被称为续流二极管。
电阻R2的作用是为三极管提供足以工作在饱和区的基极电流,同时进行限流。电阻R3的作用是确保三极管基极输入端开路时,基极电位等于发射极电位,三极管能够可靠截止。
2. 计算选型
继电器:根据实际控制的负载功率进行选择,本设计中选用5A规格,部分参数如图2所示,从中可知继电器接通触点的动作电压≥9V,断开触点的释放电压≤0.6V,线圈电阻320R,因此设计的三极管开关电路,必须保证开通和截止时的继电器电压满足此要求。


图2
三极管:根据继电器的规格书可知,负载电源为12V,负载电流I=12/320=37.5mA。因此三极管的VCBO、VCEO至少应大于12V,集电极电流IC应大于37.5mA,最终选择M8050,规格参数如图3和图4所示。


图3


图4
二极管:反向电压应该大于负载电源电压,正向电流大于负载电流,选择1N4148,VR=75V,IF=200mA,IFRM=450mA,如图5所示。


图5
电阻R2和R3:为了使三极管工作在饱和区,基极电流应该大一些,保险起见,至少应大于使用hFE的最低值计算得到基极电流的1.5倍。此例中,负载电流IC=37.5mA,由图4可知三极管hFE最小值为45,可得基极电流IB=37.5/45=0.83mA,最终取为2倍大小2mA。由于三极管发射极接地,其电位为0,基极电位比发射极高0.6V,因此,当输入信号为3.3V时,电阻R2两端的压降为(3.3-0.6)=2.7V,R2=2.7/2=1.35KR,取为1KR。该计算过程省略了流过电阻R3的电流,因此R3取值要大一点,本设计将R3取为10K,流过的电流为0.6/10K=0.06mA,相比基极电流确实可以忽略不计。但R3也不能太大,否则较小的电流通过R3时,容易引起三极管误触发。
RC Snubber吸收电路:继电器比较特殊的一点是,其触点控制的负载如果也是感性负载的话,那么在触点断开的瞬间,同样会由于电感的自感效应而产生非常大的反向电动势,从而在继电器触点产生拉弧现象,降低继电器的寿命,而且会影响EMC性能。因此,需要在继电器触点两端并联RC吸收电路,降低该干扰影响。电阻R1选取0.5W~1W,100R左右的金属氧化膜电阻,C1选择0.1uF的交流安规X电容。如果继电器触点控制的负载不是感性负载,RC吸收电路可以取消。
烜芯微专业制造二极管,三极管,MOS管,桥堆等20年,工厂直销省20%,4000家电路电器生产企业选用,专业的工程师帮您稳定好每一批产品,如果您有遇到什么需要帮助解决的,可以点击右边的工程师,或者点击销售经理给您精准的报价以及产品介绍
烜芯微专业制造二极管,三极管,MOS管,桥堆等20年,工厂直销省20%,4000家电路电器生产企业选用,专业的工程师帮您稳定好每一批产品,如果您有遇到什么需要帮助解决的,可以点击右边的工程师,或者点击销售经理给您精准的报价以及产品介绍