
今天在和同事讨论BOOST电路时,被问到二极管在电路中的作用。这个应该很熟悉才对,但是当时却无法立刻给出回答,所以下班回来翻了翻笔记,整理了二极管在BUCK电路和BOOST电路中的作用,不敢独享,所以这篇文章就产生了。
BUCK拓扑原理图


BUCK拓扑共有两种电路状态,当MOS管导通时,二极管截止,此时电流的流向如下图所示。


二极管中无电流流过,可想象此时电路中不存在此二极管。当MOS管关断时,由于电感中电流不能突变,所以此时二极管提供了一个续流回路,起到续流的作用,此时电路状态如下图所示。


所以BUCK电路中二极管起到续流作用。
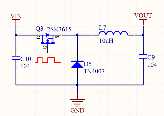
BOOST拓扑原理图


和BUCK结构相似,BOOST电路也有两种工作状态,当MOS管截止时,电路的状态如下图所示。


电流经过电感,二极管给负载进行供电,二极管此时可以看做导线一样。但是如果这个时候电路切换到下面的状态。


此时MOS管导通,我们都知道当MOS管完全导通时,电阻很小,一般情况下为几十毫欧,所以Vmos电压也就零点几伏甚至比这还要低。
假设此时电路中没有二极管D4,由于输出电容C7的存在,此时电容C7处于一个较高的电压,这时电容会通过浅绿色方向经过MOS管向地进行放电,这样就会造成能量的损失,降低BOOST电路的效率。
如果在电路中添加二极管D4,都知道二极管具有单向导电性,当MOS管导通时,二极管反向截止,输出电容C7就不会向地进行放电,此时电流经过电感,MOS管回到地,电感在这个过程中储存磁场。
所以在BOOST电路中二极管的存在避免了形成通路而导致不必要的损耗。
烜芯微专业制造二极管,三极管,MOS管,桥堆等20年,工厂直销省20%,4000家电路电器生产企业选用,专业的工程师帮您稳定好每一批产品,如果您有遇到什么需要帮助解决的,可以点击右边的工程师,或者点击销售经理给您精准的报价以及产品介绍
烜芯微专业制造二极管,三极管,MOS管,桥堆等20年,工厂直销省20%,4000家电路电器生产企业选用,专业的工程师帮您稳定好每一批产品,如果您有遇到什么需要帮助解决的,可以点击右边的工程师,或者点击销售经理给您精准的报价以及产品介绍