大部分电子系统都依赖于正电压轨或负电压轨,但是有些应用要求单电压轨同时为正负电压轨。在这种情况下,正电源或负电源由同一端子提供,也就是说,电源的输出电压可以在整个电压范围内调节,并且可以平稳转换极性。例如,一些汽车和音频应用除了需要传统电压源外,还需要能够用作负载以及从输出端子吸取电流的电源。汽车系统中的再生制动就是这种应用。关于单端子双极性电源已有相关文献介绍,但是对于能够在输入有电压降期间工作(例如冷启动条件下),同时继续提供双向功能的解决方案没有看到相关资料。本文介绍一种不受输入电压变化影响,同时产生功率并实现反向电流流动(即从输出到输入)的解决方案。

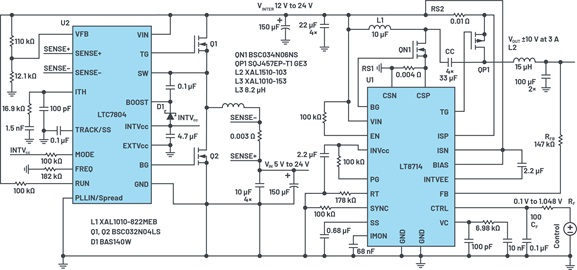
图 1. 双极性、双向、双端子电源的电气原理图: VIN = 5 V至 24 V, 3 A 时 VOUT = ±10 V 。
双极性双向电源电路
图1所示为以4象限控制器(第2级)U1为中心的2级电源。这个4象限转换器由中间总线转换器VINTER(第1级)提供馈电,提供12 V 至24 V范围的输出电压,标称电压为12 V至16 V,与标准汽车电池电压轨的标称电压范围匹配。整个2级转换器的输出电压为±10 V, 提供3 A负载电流。输出电压由控制器U1的CTRL引脚上的电压源CONTROL信号控制。
通过低通滤波器CF, RF缓解控制电压的急剧变化。传动系统包含两个MOSFET,分别是N沟道QN1和P沟道QP1;两个分立电感L1和L2以及一个输出滤波器。用两个分立电感替代单个耦合电感可以扩展适用的磁电范围,并且可以使用以前经过认证和测试的扼流圈。因为输出具有双极性特性,所以输出滤波器仅采用陶瓷电容组成。
整个2级转换器的输入电压范围为5 V至24 V,涵盖汽车电子的冷启动压降和工业应用中的掉电情况。启用转换器时,基于控制器U2的升压转换器(级1)使中间总线电压保持在或高于12 V。升压转换器的动力系统包含电感L3、MOSFET Q1和Q2。2级结构支 持下游的4象限转换器正常工作,在所有工作条件下向负载提供±10 V电压。

图 2.VIN从 14 V 降低至 5 V 时的波形。VIN = 5 V/div ,VOUT = 5 V/div ,升压 SW = 10 V/div ,时标为 200 µs/div 。
双极性电源提供电流的工作原理
图2的波形显示了图1电路的工作状态。在VIN端施加输入电压时,如果输入降至12 V以下,升压转换器会将其输出VINTER调节至12 V。如果 VIN 超过标称12 V汽车电轨的12 V典型值,升压转换器会进入 Pass-Thru™ 。在这种模式下,顶部MOSFET Q1会在100%占空比始终导通工作,所以不会进行切换操作;施加于4象限转换器的电压 VINTER相对稳定地保持在 VIN。
与典型的2级器件(即升压转换器后接降压/反相)相比,这种方法大幅提升了系统效率。这是因为Pass-Thru模式下(系统大 部分时间都处于此模式)的效率可以接近100%,实质上将功率系统转变为单级转换器。如果输入电压降低至12 V电平以下(例 如,在冷启动期间),升压转换器将切换为将VINTER 至 12 V调节至12 V。采用此方法,即使输入电压急剧下降,4象限转换器也能够提供±10 V电压。
控制电压达到最大值(在本例中,为1.048 V)时,转换器输出为+10 V??刂频缪勾锏阶钚≈?100 mV)时,转换器输出为–10 V??刂频?压与输出电压之间的关系如图3所示,其中控制电压为60 Hz正弦信号频率,峰峰值幅度为0.9048 V。由此得到的转换器输出为相应的 60 Hz正弦波,峰峰值幅度为20 V。输出从–10 V平稳变化为+10 V。

图 3. 与正弦控制信号呈函数关系的正弦波输出波形。 VCTRL= 0.5 V/div, VOUT = 5 V/div ,时标为 5 ms/div 。
在此工作模式下,4象限转换器调节输出电压。输出电压由U1通过其FB引脚上的电阻RFB 来感测。将该引脚上的电压与控制电压相比较,并根据比较结果调节转换器的占空比(即QN1上的栅极信号),使输出电压保持稳定。如果VINTER, CONTROL, 或 VOUT 发生变化,会进行占空比调制,从而相应地调节输出。MOSFET QP1与QN1同步开关,以实现同步整流,进一步充分提高效率,如图4所示。

图 4. 效率与负载电流的关系。
双极性电源提供电流的工作原理
图2的波形显示了图1电路的工作状态。在VIN 端施加输入电压时,如果输入降至12 V以下,升压转换器会将其输出VINTER调节至12 V。如果VINN 超过标称12 V汽车电轨的12 V典型值,升压转换器会进入Pass-Thru TM 模式。在这种模式下,顶部MOSFET Q1会在100%占空比始终导通工作,所以不会进行切换操作;施加于4象限转换器的电压VINTER相对稳定地保持在VIN 。
电流反向流动时,4象限转换器调节从VOUT 流至VIN 的输出电流;在这种模式下,转换器不调节电压。4象限控制器感测检测电阻(图1中为RS2)两端产生压降时的输出电流,并调节其占空比,使压降保持在设定值(在本解决方案中为50 mV)。
当4象限转换器在VINTER 总线上产生的电压超过规定的最小值时,升压转换器进入Pass-Thru模式,顶部MOSFET Q1始终导通,并尽可能以最低损耗将输出电流预设值提供给 VIN(负载)端子。
此工作模式已经过测试和验证。为此,将图1中电路的 VOUT 连接至实验室电源(设置为12.5 V),将VIN连接至电子负载,将流经转换器的电流设置为4.5 A。4象限转换器的热影像如图5所示。

图 5. 4 象限转换器传动系统在负载(反向电流)模式下的热影像。 4.5 A 电流从VOUT 端子流至 12.5 V 电源 (VOUT) 的VIN 。
图6所示为转换器实物照片,它由两个焊接在一起的ADI演示电路组成:分别是 DC2846A 升压转换器演示电路和 DC2240A 4象限转换器演示电路。

图 6. 将两个现成的 ADI 演示板焊接在一起组成的测试电路实物照片。左侧为 LTC7804 (DC2846A) 。右侧为 LT8714 (DC2240A) 。
组件选择和传动系统计算
此应用选择的这两个控制器都具备高性能、高效率,并且简单易用。 Linear™是一款易于使用的4象限控制器,支持高效同步整流。LTC7804同步升压转换器内置电荷泵,提供高效、无需切换的Pass-Thru 100%占空比工作模式。
接下来针对传动系统组件和初步选择的组件进行应力分析。为了更深入地了解功能详情,请参考这些器件的 LTspice®模型。
表1. 4象限转换器传动系统计算

表2. 4象限转换器控制电路计算

表3. 升压转换器计算*

这是一个数值示例,将之前的公式应用于转换器,在3 A、200 kHz 开关频率和90%效率下产生±10 V:数值示例
VINTER = 12 V
D4Q = 0.647 V
根据LT8714数据手册中的最大限流值与占空比关系图,对于给定 的 D4Q,VCSP = 57 mV。
RS1 = 0.63 × VCSP/IOUT × (1 – D4Q) = 0.004 Ω
RS2 = (50 mV/1.5) × IOUT = 0.01 Ω
选择L1为10 µH,L2为15 µH
IL1 = 6.1 A; IL2 = 4.3 A
VQ = 58 V 最大VIN 为24 V时)
VCTRN = 0.1 V
VCTRP = 1.048 V
RFB = 147 kΩ
Q1、Q2电压应力为24 V
烜芯微专业制造二极管,三极管,MOS管,桥堆等20年,工厂直销省20%,4000家电路电器生产企业选用,专业的工程师帮您稳定好每一批产品,如果您有遇到什么需要帮助解决的,可以点击右边的工程师,或者点击销售经理给您精准的报价以及产品介绍
烜芯微专业制造二极管,三极管,MOS管,桥堆等20年,工厂直销省20%,4000家电路电器生产企业选用,专业的工程师帮您稳定好每一批产品,如果您有遇到什么需要帮助解决的,可以点击右边的工程师,或者点击销售经理给您精准的报价以及产品介绍