振荡电路,简单来讲,就是指能够产生大小和方向均随着周期发生变化的振荡电流,而产生的这种振荡电流的电路我们就叫做振荡电路。LC回路便是其中最简单的振荡电路。振荡电流不能用线圈在磁场中转动产生,它是 一种频率比较高的交变电流,只能在振荡电路中产生。那么振荡电路的工作原理具体是什么呢?在接下来的文章中,小编将会为您详细的介绍,希望对您的学习有所帮助!
振荡电路物理模型满足的条件有以下3点:
1.电感线圈L集中了全部电路的电感,电容器C集中了全部电路的电容,无潜布电容存在。
2.个电路的电阻R=0(包括线圈、导线),从能量角度看没有其它形式的能向内能转化,即热损耗为零。
3.LC振荡电路在发生电磁振荡时不向外界空间辐射电磁波,是严格意义上的闭合电路,LC电路内部只发生线圈磁场能与电容器电场能之间的相互转化,即便是电容器内产生的变化电场,线圈内产生的变化磁场也没有按麦克斯韦的电磁场理论激发相应的磁场和电场,向周围空间辐射电磁波。
一般振荡电路由放大电路、正反馈网络、选频网络和稳幅电路四部分组成。敖大电路是满足幅度平衡条件必不可少的,因为振荡过程中,必然会有能量损耗,导致振荡衰减。通过放大电路,可以控制电源不断地向振荡系统提供能量,以维持等幅振荡,所以放大电路实质上是一个换能器,它起补充能量损耗的作用。
正反馈网络是满足相位平衡条件必不可少的,它将放大电路输出电量的一部分或全部返送到输入端,完成自激任务,实质上,它起能量控制作用。选频网络的作用是使通过正反馈网络的反馈信号中,只有所选定的信号才能使电路满足自激振荡条件,对于其他频率的信号,由于不能满足自激振荡条件,从而受到抑制,其目的在于使电路产生单一频率的正弦波信号。
选频网络若由R、C元件组成,称RC正弦波振荡电路;若由L、C元件组成,则称LC正弦波振荡电路;若用石英晶体组成,则称石英晶体振荡电路。稳幅电路的作用是稳定振荡信号的振幅,它可以采用热敏元件或其他限幅电路,也可以利用放大电路自身元件的非线性来完成。为了更好地获得稳定的等幅振荡,有时还需引入负反馈网络。
在分析振荡电路的工作原理时先检查电路是否具有放大电路、反馈网络、选频网络和稳幅环节,再检查放大电路的静态工作点是否能保证放大电路正常工作,然后分析电路是否满足自激振荡条件,即相位平衡条件与振幅平衡条件。
振荡电路的振荡条件包括平衡条件和起振条件两部分。
振荡电路的平衡条件就是振荡电路维持等幅振荡的条件。振荡电路的平衡条件包括幅度平衡条件和相位平衡条件两部分。振荡电路乏所以能够在没有外加输入交流信号的情况下就有输出信号,是因为它用自身的正反馈信号作为输入信号了。
所以,为了使振荡电路维持等幅振荡,必须使它的反馈信号Vf的幅度和相位与它的净输入信号Vid相同。振荡电路的幅度平衡条件是AF =1;振荡电路的相位平衡条件是cpA +(pf=+2n,7r(n=0,l,2,3--)。式中,妒A表示基本放大电路的相移,9f表示正反馈网络的相移。对于一个振荡电路来说,必须同时满是振荡电路的幅度平衡条件和相位平衡条件,振荡电路才能维持等幅振荡。
振荡电路刚开始工作时,在接通电源的瞬间,电路中便产生了电流扰动。这些电流扰动可能是接通电源的瞬间引起的电流突变,也可能是三极管或电路内部的噪声信号。这个电流扰动中包含了多种频率的微弱正弦波信号,这些信号就是振荡电路的初始输入信号。
在振荡电路开始工作时,如果能满足AF》1,则通过振荡电路的放大与选频作用,就能将与选频网络频率相同的正弦波信号放大并反馈到放大电路的输入端,而其他频率的信号则被选频网络抑制掉。这样就能使振荡电路在接通电源后,从小到大的建立起振荡,直至AF =1时,振荡幅度定下来。所以AF》1称为振荡电路的起振条件。
利用三极管的非线性或在电路中采用负反馈等措施,即可使振荡电路从AF 》1过渡到AF =1,达到稳定振幅的目的。
如果把振荡电路的维持条件和起振条件结合起来,写作AF≥1,这就是振荡电路的幅度平衡条件。也就是说,要保证振荡电路能够产生并维持等幅振荡,在满足维持条件的同时,还必须满足起振条件。综上所述,振荡电路的振荡条件为AF≥1:(;PA +(pf=t:2n-rr(n =0,l,2,3--)o
在设计振荡电路时,还必须注意以下的特性。
1输出位准的稳定度
相对于时间,温度,电源电压的输出位准稳定度。
2振荡波形失真
此为正弦波输出的失真率表示。如果为纯粹的正弦波时,失真率成为零。
在高频率振荡电路中,除了上述特性以外,尚要考虑到在设计时的频率可变范围以及振荡频率范围
3频率稳定度
振荡电路特性的良否,是由频率稳定度决定的,此为振荡器的重要特性。关于频率的变动可以用以下数值表示之。
频率:经过时间的变动
电源ON后,随着时间的经过,所产生的频率变动。特别是,在热机(warm-up)时的变动最大。
频率温度系数
相对于温度变化时的频率变动,用ppm/℃表示。
频率:电源电压变动
电源电压变化时的频率变动,用%/V表示。
我们知道振荡电路由四部分组成,分别是放大电路、正反馈网络、选频网络和稳幅电路。我们在分析振荡电路的工作原理时,应该先检查电路的各个环节是否完善,其次还要检查放大电路的静态工作点是否正确,放大电路能否正常工作,然后分析电路是否满足自激振荡条件。只有各个方面都检查确认后,我们再来分析振荡电路的共作原理就会比较容易理解了。
振荡电路的设计集锦
压控振荡电路的设计
方案一:分立器件组成的压控振荡器
串联谐振电容三点式电路(又称克拉泼电路)具有输出波形、稳定性较好,频率调节较为方便。压控晶体振荡器由于晶体的Q值高、老化效应小和温度系数较小等特点,而具有较高的短期和长期频率稳定度。压控晶体振荡器调谐的范围在数量级,调谐范围很窄。为扩大压控晶体振荡器的调谐范围,常采用串联压控晶体振荡器和在晶体上并接电感等方法,但都以牺牲振荡器频率稳定度为代价。
这两种方法电路结构比较简单,成本不高,但是调试不太方便,稳定性不是很好。


方案二:积分-施密特触发器型压控振荡器
该类电路属于低频宽带通用形压控多谐振荡器。其中心频率通过外接定时电容和电阻实现,电源电压范围较宽,优点是线形度好,可控范围宽,缺点是频率稳定度底,易受温度和电源电压变化的影响,最高工作频率只1MHz左右。
方案三:射级耦合多谐振荡型压控振荡器
该类集成电路采用二极管作负载,Ud较小,采用对称结构的三极管工作在共基接法,直接耦合正反馈较强,振荡频率较高,压-频特性较好,且调整方便,输出最高频率可达155MHz。
方案四:LC负阻型压控振荡器
这种振荡器有众多的集成电路存在,由于采用ECL工艺,所以最高工作频率可以达到几百MHz,且电路简单,稳定性好,调试方便。比较以上四种方案,从电路结构、稳定性、频率上限、调试难易程度、构建系统的费用等方面比较,方案四明显优于另三套方案。实现方案四的集成电路很多,在此,作者采用 Motorala公司生产的LC负阻
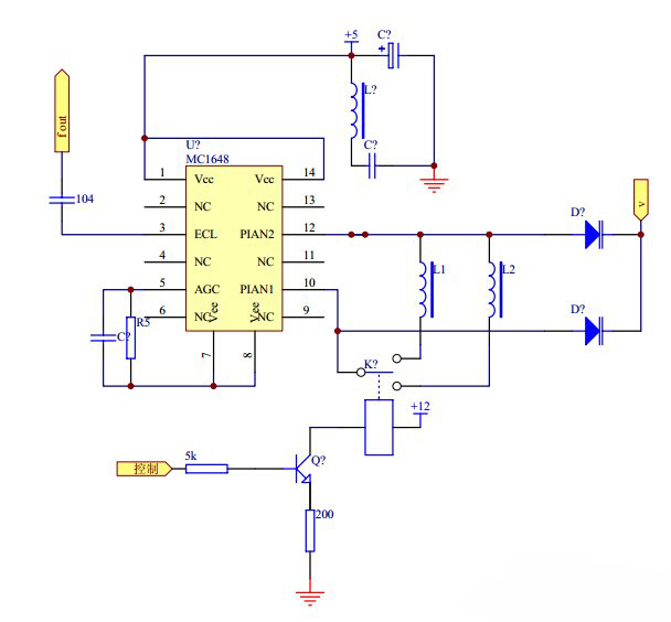
型压控振荡器MC1648,该芯片的使用较为广泛,购买比较方便。其外部电路结构简单、稳定性好,故本系统采用采用这种结构。
电路设计
MC1648是单片集成的射极耦合振荡器,输出MECL电平。电路工作时,外接电感L和电容C的并联谐振回路即可形成固定频率的振荡器。若外接变容二极管,控制变容管的直流偏置即可构成LC压控振荡器。MC1648的工作电源为5v或负5.2V。最高工作频率可达225MHz.几种常见的变容管连接方式和相应的压控特性见下图,其中(a)(b)为单管连接,控制电压加到变容管,其作用是限流。(c)采用双管背对背连接,其工作频率高,压控特性也好,本系统采用此种结构。电路的5端为AGC。改变AGC的电位,则振荡幅度改变,经放大输出的波形也不一样。通过AGC调节,电路可以输出正弦波,也可以输出方波。


振荡器是系统产生频率的关键,决定着输出波形是否失真,以及输出幅度的大小。因为是高频电路,所以对电源的要求比较高,常需要对电源进行处理才能,比如加电感电容来滤波,既可以防止工频变压器对振荡器的干扰,也可以防止振荡器通过电源对其他电路的干扰。在进行这些处理后,一般还要加金属屏蔽外罩,才有更好的效果。 根据选用的变容二极管2CC12B,其最大工作频率为50MHz,由于采用较合适的结构设计,本系统实际工作频率为8~68MHz,输出频率范围达 60MHz,但是要通过改变电感来实现。


555多谐振荡的基本电路
用555时基电路可组成各种形式的自激式多谐振荡器,其基本电路如图a所示。当电路刚接通电源时,由于C来不及充电,555电路的②脚处于零电平,导致其输出③脚为高电平。当电源通过RA、RB向C充电到Vc≥Vcc时,输出端③脚由高电路平变为低电平,电容C 经RB和内部电路的放电开关管放电。当放电到Vc≤Vcc时,输出端又由低电平转变为高电平。此时电容再次充电,这种过程可周而复始地进行下去,形成自激振荡。图(b)给出了输出端及电容器C上电压的波形。


555是一个综合了数字电路与模拟电路特点于一身的集成电路,在一些与时间相关的电路上得到广泛的应用。主要的设计要点是,利用电容C1的充放电,得到不同的电平,555里面的两个比较在不同电平间翻转,进而给RS触发器提供输入,从而输出谐振方波来。而输出的频率,可以用下面的公式计算:1.44/(R1 + 2R2)C1。
烜芯微专业制造二极管,三极管,MOS管,桥堆等20年,工厂直销省20%,4000家电路电器生产企业选用,专业的工程师帮您稳定好每一批产品,如果您有遇到什么需要帮助解决的,可以点击右边的工程师,或者点击销售经理给您精准的报价以及产品介绍
