
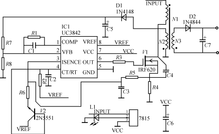
图 单端反激式开关电源实际电路原理图
图为单端反激式隔离开关电源实际电路原理图。由于大功率电源中有+24V的直流电压,所以本电源的输入电压取为24V。7815经一发光二极管抬升电位后启动UC3842工作,反馈线圈12的电压整流后经取样电阻分压回送到UC3842的误差放大器反向端来调整驱动脉冲宽度,从而改变输出电压。根据实际给定的定时元件的数值,UC3842的工作频率为166.7kHz。R4=0.5Ω为电流检测电阻,其上的检测信号经低通滤波器后与斜率补偿信号相加送到UC3842的3脚,当开关管流过的电流超过2A时,UC3842关断,从而?;ち丝毓懿恢滤鸹?。采用斜率补偿后,电路在任何占空比条件下也变得稳定。与开关管并联的电容C4是为了消除开关管的尖峰电压。变压器采用印刷电路板变压器,不需要人工绕线,简化了变压器的制作过程,同时使整个电源的体积减小,使线圈之间完全耦合(见图4),并能根据需要很方便地增加或减少输出的组数。变压器变比为1,原边线圈和副边线圈成对叠放(为耦合得更好),再加上一组反馈线圈。由此来保证输出多组隔离的24V稳定电压。
烜芯微专业制造二极管,三极管,MOS管,桥堆等20年,工厂直销省20%,4000家电路电器生产企业选用,专业的工程师帮您稳定好每一批产品,如果您有遇到什么需要帮助解决的,可以点击右边的工程师,或者点击销售经理给您精准的报价以及产品介绍
烜芯微专业制造二极管,三极管,MOS管,桥堆等20年,工厂直销省20%,4000家电路电器生产企业选用,专业的工程师帮您稳定好每一批产品,如果您有遇到什么需要帮助解决的,可以点击右边的工程师,或者点击销售经理给您精准的报价以及产品介绍