热电偶与热电阻均属于温度测量中的接触式测温,尽管其作用相同都是测量物体的温度,但是他们的原理与特点却不尽相同。
首先,介绍一下热电偶,热电偶是温度测量中应用最广泛的温度器件,他的主要特点就是测吻范围宽,性能比较稳定,同时结构简单,动态响应好,更能够远传4-20mA电信号,便于自动控制和集中控制。热电偶的测温原理是基于热电效应。将两种不同的导体或半导体连接成闭合回路,当两个接点处的温度不同时,回路中将产生热电势,这种现象称为热电效应,又称为塞贝克效应。闭合回路中产生的热电势有两种电势组成;温差电势和接触电势。温差电势是指同一导体的两端因温度不同而产生的电势,不同的导体具有不同的电子密度,所以他们产生的电势也不相同,而接触电势顾名思义就是指两种不同的导体相接触时,因为他们的电子密度不同所以产生一定的电子扩散,当他们达到一定的平衡后所形成的电势,接触电势的大小取决于两种不同导体的材料性质以及他们接触点的温度。目前国际上应用的热电偶具有一个标准规范,国际上规定热电偶分为八个不同的分度,分别为B,R,S,K,N,E,J和T,其测量温度的最低可测零下270摄氏度,最高可达1800摄氏度,其中B,R,S属于铂系列的热电偶,由于铂属于贵重金属,所以他们又被称为贵金属热电偶而剩下的几个则称为廉价金属热电偶。热电偶的结构有两种,普通型和铠装型。普通性热电偶一般由热电极,绝缘管,?;ぬ坠芎徒酉吆械炔糠肿槌?,而铠装型热电偶则是将热电偶丝,绝缘材料和金属?;ぬ坠苋咦楹献芭浜?,经过拉伸加工而成的一种坚实的组合体。但是热电偶的电信号却需要一种特殊的导线来进行传递,这种导线我们称为补偿导线。不同的热电偶需要不同的补偿导线,其主要作用就是与热电偶连接,使热电偶的参比端远离电源,从而使参比端温度稳定。补偿导线又分为补偿型和延长型两种,延长导线的化学成分与被补偿的热电偶相同,但是实际中,延长型的导线也并不是用和热电偶相同材质的金属,一般采用和热电偶具有相同电子密度的导线代替。补偿导线的与热电偶的连线一般都是很明了,热电偶的正极连接补偿导线的红色线,而负极则连接剩下的颜色。一般的补偿导线的材质大部分都采用铜镍合金。
其次我们介绍一下热电阻,热电阻虽然在工业中应用也比较广泛,但是由于他的测温范围使他的应用受到了一定的限制,热电阻的测温原理是基于导体或半导体的电阻值随着温度的变化而变化的特性。其优点也很多,也可以远传电信号,灵敏度高,稳定性强,互换性以及准确性都比较好,但是需要电源激励,不能够瞬时测量温度的变化。工业用热电阻一般采用 Pt100,Pt10,Cu50,Cu100,铂热电阻的测温的范围一般为零下200-800摄氏度,铜热电阻为零下40到140摄氏度。热电阻和热电偶一样的区分类型,但是他却不需要补偿导线,而且比热点偶便宜。
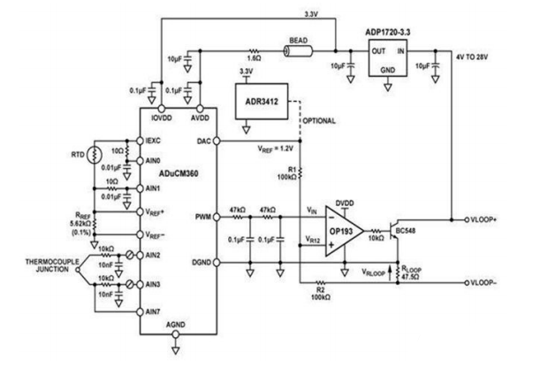
以下是一款14位4-20mA 环路供电型热电偶温度测量系统电路设计图,该电路是一完整的环路供电型热电偶温度测量系统,使用精密模拟微控制器的PWM 功能控制4 mA 至20 mA 输出电流。具有更高分辨率的 PWM 驱动4mA 至 20mA 环路的优势,支持温度范围为−200° C 至+350° C 的 T 型热电偶。
电路功能与优势
图1所示电路是一款完整的环路供电型热电偶温度测量系统,使用精密模拟微控 制器的 PWM 功能控制4 mA 至20 mA 输出电流。


图1. ADuCM360控制4 mA 至20 mA 基于环路的温度监控电路
电路原理:本 电路将绝大部分电路功能都集成在精密模拟微控制器 ADuCM360上,包括双通 道24位Σ -Δ 型 ADC、 ARM Cortex ™-M3处理器内核以及用于控制环路电压高达28 V 的4 mA 至 20 mA 环路的 PWM/DAC 特性,提供一种低成本温度监控解决方案。 其中, ADuCM360连接到一个 T 型热电偶和一个100Ω 铂电阻温度检测器(RTD)。 RTD 用于冷结补偿。 低功耗 Cortex-M3 内核将 ADC 读数转换为温度值。 支持的 T 型热电偶温度范围是−200° C 至+350° C,而此温度范围是4mA 至20mA。 本电路具有以更高分辨率的 PWM 驱动4mA 至20mA 环路的优势。 基于 PWM 的输出提 供14位分辨率。电路采用线性稳压器ADP1720 供电,可将环路加电源调节至 3.3 V,为 ADuCM360、运算放大器 OP193和可选基准电压源 ADR3412提供电源。
下文分析了测温系统中恒流源信号调理模数转换等功能电路的工作原理和设计依据,并给出电路参数。温度是化工生产过程的四大参数之一,温度传感器Pt100具有体积小准确度高稳定性好等特点而被广泛应用于650℃以下的温度测量。
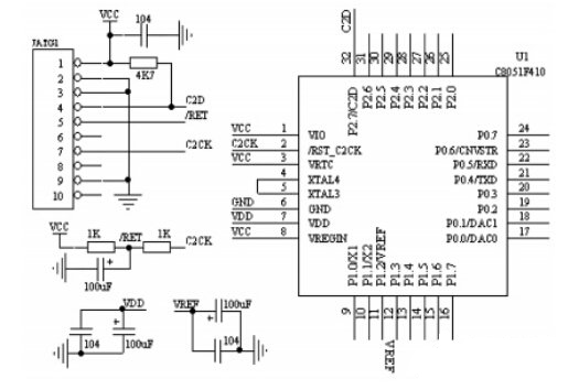
Pt100测温系统以C8051F410片上系统为控制核心,系统的原理框图,如图1 所示.包括C8051F410片上系统恒流源驱动电路信号采集电路信号调理电路显示电路按键电路以及电源电路7个组成部分。


恒流源驱动温度传感器Pt100,将电阻信号(80.31~280.98 ) 转换成微弱的电压信号( 0.08~0.28V) , 在经信号调理电路转换成0~2. 2V之间的电压信号,C8051F410片上系统内部A/D对该电压信号进行采样,根据Pt100分度表及采样电压与电阻的关系,通过软件处理最终获得精 确的被测温度值,在将其对应的数字量送入显示电路进行显示。
硬件电路设计
C8051F410片上系统基本外围接口
C8051F410片上系统是本测温系统的控制核心. 其基本外围接口电路是保证系统正常工作的辅助电路,包括C8051F410片上系统工作所需要的JATG接口电源退耦基准滤波上电复位等基本外围电路,如图2所示。


图2 C8051F410基本外围电路
恒流源电路
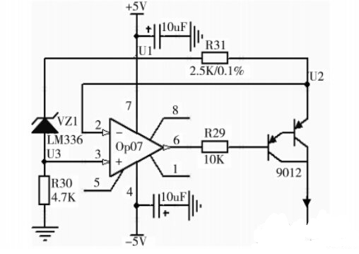
恒流源驱动电路负责驱动温度传感器Pt100,将其感知的随温度变化的电阻信号转换成可测量的电压信号,实现R-V转换. 恒流源电路由运算放大器OP07 基准电压源电阻和三极管组成,为避免激励电流产生的热量影响测量精度,设计恒流源的大小为1mA. 具体实现如图3所示. VZ1是一个2.5V的稳压管,即U1-U3=2.5V; 根据运放的虚短原则,运算放大器OP07的同相端电压和反相端电压值相等,即U2=U3; 因此,电阻R31两端的电压U1-U2=2.5V; 可以计算出流经R31的电流为2. 5V/2. 5K =1mA. 根据运放虚断原理,可知,流过R31的电流将几乎全部流入复合管而不流入运放的反向端,则由复合管集电极输出电流为1mA,实现了高精度恒流源的设计。


图3 恒流源电路
设计中的关键点: 由LM336提供一个精密2.5V电压基准; R31是稳定性好的精密线绕电阻; 由两片9012组成复合管使电流放大系数 值增大,温漂系数减小,恒流值稳定。
烜芯微专业制造二极管,三极管,MOS管,桥堆等20年,工厂直销省20%,4000家电路电器生产企业选用,专业的工程师帮您稳定好每一批产品,如果您有遇到什么需要帮助解决的,可以点击右边的工程师,或者点击销售经理给您精准的报价以及产品介绍
烜芯微专业制造二极管,三极管,MOS管,桥堆等20年,工厂直销省20%,4000家电路电器生产企业选用,专业的工程师帮您稳定好每一批产品,如果您有遇到什么需要帮助解决的,可以点击右边的工程师,或者点击销售经理给您精准的报价以及产品介绍