对于220v转12v稳压电源而言,如果电流大就用开关电源,如果电流小就用阻容,具体接法:220V经电容(680n左右400V以上,并联一个1M左右的泄放电阻)降压,再经桥式整流(1N4007就可以)电容滤波,出口接一小阻值限流电阻、12V稳压管,即可。
220v转12v电源经?;嵊玫?,这里给大家分享三种,一种是220v转12v开关电源电路图,一种是220v转12v稳压电源电路图,一种是220v转12v电路图。
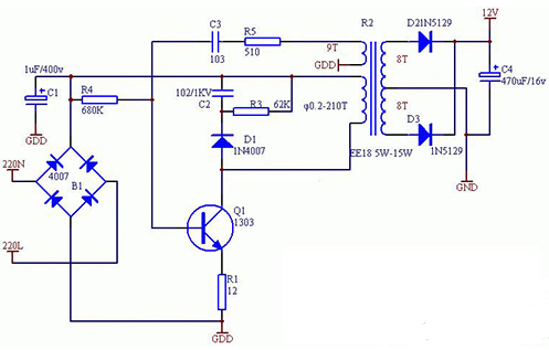
220V转12V开关电源有很多种,有分立元件的,有集成电路的,集成电路又有好多种。开关电源除输出的电压不一样,功率不一样(输出电流不一样)外,原理基本上差不多,手机充电器、电磁炉、DVD、彩电、彩显等都采用开关电源。
220V转12V开关电源电路图
调整C3和R5使振荡频率在30KHz-45KH.
输出电压需要稳压。
输出电流可达约500mA,有效功率8W,效率87%。






220v转12v稳压电源电路图
如果电流大就用开关电源,如果电流小就用阻容,具体接法:220V经电容(680n左右400V以上,并联一个1M左右的泄放电阻)降压,再经桥式整流(1N4007就可以)电容滤波,出口接一小阻值限流电阻、12V稳压管,即可。要得到别的电压就换稳压管即可。
一个220V转12V的经典电路


这是一个经典的220V转12V的电路,被用到了很多电器中,我也一直在用。接下来解释一下。F1是个保险丝。
J1是220V输入口,哪个零线,哪个火线,无所谓,标上L和N是为了提示这里是接220V的。
C1是个安规电容,规格为275V/0.1uF.
安规电容和普通电容的区别就是,普通电容在断电以后,电荷会保留一段时间,安规电容则不会,所以会有效的?;の颐嵌系缃哟サ缏泛蟛换岜坏缁?。
R1是一个压敏电阻,前面的安规电容是保护人的,这里的压敏电阻是?;さ缏返?,压敏电阻在过压是会箝位电压,不会过了压敏电阻允许的阀值。
T1是变压器,由你的电路功率、所需电压、所需电流决定。
D1到D4就是我们常用的二极管了。
C2和C3也是我们常用的电解电容和普通电容即可。
烜芯微专业制造二极管,三极管,MOS管,桥堆等20年,工厂直销省20%,4000家电路电器生产企业选用,专业的工程师帮您稳定好每一批产品,如果您有遇到什么需要帮助解决的,可以点击右边的工程师,或者点击销售经理给您精准的报价以及产品介绍
烜芯微专业制造二极管,三极管,MOS管,桥堆等20年,工厂直销省20%,4000家电路电器生产企业选用,专业的工程师帮您稳定好每一批产品,如果您有遇到什么需要帮助解决的,可以点击右边的工程师,或者点击销售经理给您精准的报价以及产品介绍