目前最常见的开关稳压器拓扑之一是降压型开关稳压器。降压稳压器IC通常采用内置控制器和集成FET进行降压转换。不仅如此,降压稳压器IC还可应用到各类设计中,如反相电源、双极性电源以及单个或多个独立电压输出的隔离电源。本文介绍了各种降压稳压器的设计,阐释它们的工作原理,并讨论实现这些设计需要考虑的实际因素。
采用降压稳压器IC的降压转换器
瑞萨电子ISL8541x系列降压稳压器IC具有集成的上管和下管FET、内部启动二极管和内部补偿,可最大限度地减少外部元件数量,实现非常小尺寸的整体解决方案。此外,该系列稳压器IC具有3V~40V的宽输入电压范围,可支持多节电池和各种稳压电压输出。本文将以ISL85410降压稳压器IC为例详细解释各种应用设计。
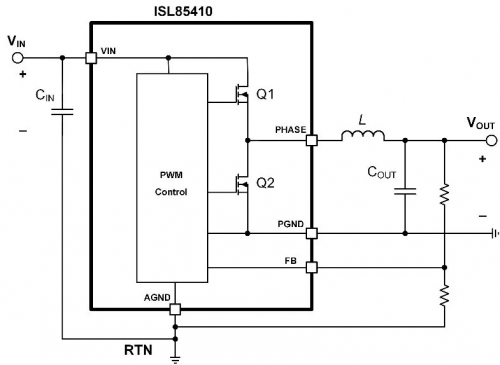
电源设计中,当所需电压低于系统中的可用电压时,则需要使用降压转换器。例如,采用12V电池作为输入电压的系统,需要输出5V、3.3V或1.2V电压,以便为微控制器、I / O、存储器和FPGA供电。通过有效地将高电压转换为低电压,降压转换器可延长系统内的电池寿命、减少散热并提高可靠性。图1为使用ISL85410降压稳压器IC的降压转换器的简化原理图。


图1. 降压转换器的简化原理图
输出电压与输入电压具有相同的极性,连续导通模式(CCM)中的电压转换率可表示为:
(1)其中D是占空比,范围从0到1,表示输出电压(VOUT)始终小于或等于输入电压(VIN)。
采用降压稳压器IC的反相电源
虽然电子系统通常使用正电压,但有时也需要使用负电压。在这种情况下,需要反相电源用正输入生成负电压。为满足这些应用需求,比较常见的解决方案之一是使用反相降压-升压转换器。
图2比较了降压转换器与反相降压-升压转换器的功率级,表明可以通过切换FET Q2和电感L1来获得反相降压-升压转换器。这种拓扑变化会产生不同的电压转换比和输出电压的反相极性:
(2)在反相降压-升压转换器中,输出电压幅度可以高于或低于输入电压,并且输出电压相对于输入电压源的接地是负的。


图2. 降压转换器和反相降压-升压转换器的功率级
反相降压-升压转换器可采用高度集成的降压稳压器IC实现。如图3所示,使用ISL85410降压稳压器的简化电路。将降压稳压器配置为反相降压-升压转换器时,需要注意两个重要区别。第一,输入电压的(VIN)返回(RTN)连接。图1所示的降压转换器,输入电压的RTN同时也是接地端(即降压调节器的AGND/PGND引脚),而在反相降压-升压转换器中输入电压的RTN和接地端不再相同。因此,在实现反相降压-升压转换器时,必须在VIN引脚和RTN(而非AGND/PGND引脚)上施加输入电压源。
第二,VIN引脚上的电压应力需参考AGND引脚。无论输出电压如何,降压转换器中的电压始终等于输入电压(VIN)。相比之下,反相降压 - 升压转换器中的VIN引脚必须能够承受输入电压和输出电压之和(V IN + V OUT)。例如,在将24V转换为-5V的设计中,VIN引脚上的电压应力为29V而不是24V。必须谨记VIN引脚上的电压应力不应超过IC数据表中规定的绝对最大额定电压。


图3. 简化的反相降压-升压转换器
采用降压稳压器IC的双极性电源
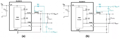
许多应用,如运算放大器和数据采集系统,都需要双极性±5V或±12V电源。一种常见的方法是使用单个开关调节器以及耦合电感器(通常也称为变压器)来产生负电压和正电压输出。图4展示了如何使用降压转换器和反相降压-升压转换器来生成双极性电源。
如图4(a)所示,首先将ISL85410降压稳压器配置为调节正输出VOUT+的降压稳压器,然后通过增加额外的耦合绕组产生负输出VOUT-。若对正输出VOUT+就像在降压转换器中那样进行调节,则负输出VOUT-与VOUT+数值一样(简单起见,整流二极管D1的正向电压降被忽略),但具有相反的极性。


图4. 使用降压方法(a)或反相降压-升压方法(b)的双极电源简化原理图
图5表示在DT和(1-D)T的时间间隔期间使用降压方法的双极电源的等效电路。在DT期间,上管FET Q1开启,导致整流二极管D1反向电压偏置,因此在次级绕组中没有电流流动。在(1-D)T期间,Q1断开,电流Ip通过下管FET Q2续流,次级绕组两端的电压(Vs)对应VOUT+,因此D1导通,为输出电容COUT2充电,并为负载供电。建议以强制CCM配置转换器,从而实现负输出电压(VOUT-)的良好电压调节。


图5. 使用降压方法的双极电源等效电路
下文详细说明使用ISL85410建立并模拟双极性电源的SIMPLIS模型的工作原理,关键参数见表1。


表格1. 双极性电源关键参数
仿真波形如图6所示。在Q2开启的(1-D)T期间,次级绕组电流(Is)的耦合电流使总的原边电流(Ip)变为负值。通过合适的设计,确保该负电流足够低,避免在正常工作条件下触发降压稳压器的负电流限制。


图6. 采用降压法的双极性电源仿真波形
图4(b)展示另一种方法,使用反相降压-升压转换生成双极性电源。与使用降压转换相比,反相降压-升压转换是将降压调节器IC配置为反相降压-升压来产生负电压输出,使用耦合绕组来产生正电压输出。与使用降压转换的双极性电源不同,当输入电压低于输出时,反相降压-升压转换可以调节输出(升压转换)。然而,在反相降压 - 升压转换中FET电压应力要高于降压转换。表2对比了这两种转换,并为特定应用选择最佳解决方案提供了设计指导意见。


表格2. 对比降压转换与反相降压-升压转换的双极性电源
采用降压稳压器IC的隔离电源
通常需要隔离型电压输出来提供电流隔离,并增强安全性和抗噪性。常见应用包括可编程逻辑控制器(PLC)、智能功率计量和IGBT驱动电源。反激和推挽转换器是两种常见而经济的解决方案。然而,反激式转换器通常需要光耦合器或辅助绕组来调节输出电压。此外,反激式开关会受到高电压尖峰的影响,因此通常需要RCD缓冲器。推挽式直流变压器以固定50%占空比运行,可能会影响到输出电压调节,有时需要额外的LDO才能实现精确的输出调节。
在上述双极性电源(图4)中,通过在降压或反相降压 - 升压转换器中使用电感器添加磁耦合绕组来实现额外的输出电压输出。通过简单地隔离这两个输出回路,可以实现隔离型电压输出(参见图7),这种方法正变得越来越常用。
单个隔离电压轨的隔离电源


图7. 使用降压法(a)或反相降压-升压方法(b)的简化单隔离电压轨
使用降压稳压器产生隔离电压输出的两种方法如图7所示。这些配置类似于图4所示的双极性电源,只不过两个输出回路(参考)是分开的。与变压器匝数比为1:1的双极性电源不同,这种方法通过优化隔离电源的匝数比,能够在次级侧设置其所需的输出电压。此外,还可以通过调整使控制器以最佳占空比运行。
带降压稳压器的隔离电源具有多种优势。如图7(a)所示,以此降压方法为例说明它的优势。首先,它去掉了反激式转换器中所需的光耦合器和辅助续流电路。其次,相对于反激式转换器,降压配置在初级侧FET提供低电压应力,低压FET意味着更低的导通电阻和更高的效率。第三,初级侧输出(VOUT1)调节良好,隔离输出(VOUT2)对应VOUT1,在宽输入电压范围内可在次级侧提供良好的输出电压调节。与没有额外LDO的推挽式直流变压器相比,可以实现更好的电压调节。高度集成的降压稳压器IC,例如带内部补偿的ISL85410,可以轻松实现上述方法在电源设计中的应用。
表2中,降压转换和反相降压-升压转换设计双极性电源的优点和缺点同样适用于使用降压稳压器IC的隔离电源,电源设计人员应针对其特定应用选择最合适的方法。
多个隔离电压输出的隔离电源
如图2两个案例所示,通过添加更多耦合绕组可以实现多个隔离电压输出,其工作原理类似于单个隔离电压输出。


图8. 使用降压方法(a)或反相降压-升压方法(b)的多个隔离电压输出
结论
高集成的降压稳压器IC可以更容易地实现不同功率转换并满足不同的应用要求。本文阐述了这些降压稳压器IC如何用于生成反相电源、双极性电源和单个或多个隔离电源。高度集成的ISL8541x系列降压稳压器IC具有宽泛的输入电压范围、集成启动二极管和内部补偿。采用这些降压稳压器IC设计的反相、双极性和隔离电源解决方案具有外部元件数量少、总体解决方案尺寸小及易于使用等多种重要优势。
烜芯微专业制造二极管,三极管,MOS管,桥堆等20年,工厂直销省20%,4000家电路电器生产企业选用,专业的工程师帮您稳定好每一批产品,如果您有遇到什么需要帮助解决的,可以点击右边的工程师,或者点击销售经理给您精准的报价以及产品介绍
烜芯微专业制造二极管,三极管,MOS管,桥堆等20年,工厂直销省20%,4000家电路电器生产企业选用,专业的工程师帮您稳定好每一批产品,如果您有遇到什么需要帮助解决的,可以点击右边的工程师,或者点击销售经理给您精准的报价以及产品介绍