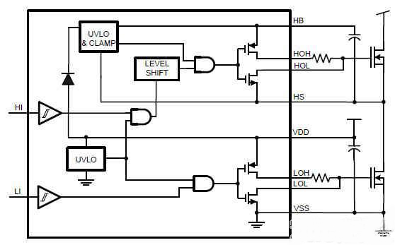
用宽禁带(WBG)设备的可用性,许多电源设计师已经开始调查FET的基于氮化镓上硅(上GaN-Si)的,适用于各种新的设计和新兴的应用的优点。住在调与客户,一些供应商已经出现,以满足这些需求。然而,走上这条道路之前,要了解他们的驱动要求硅和GaN晶体管之间的主要区别是很重要的。因此会有所不同。不像硅MOSFET,氮化镓(GaN)基的FET具有较低的栅极阈值电压更快操作。此外,对于氮化镓的FET内部栅极电阻低得多及体二极管的反向恢复特性远远优于(GRR为零)。有一些输出电容,但它比silicon.¹在现实显著下,氮化镓晶体管提供的优点(FOM)的低得多的数字由于较低的导通电阻(RDS(上))和栅极电荷QG相比硅同行。更重要的是,氮化镓晶体管不会从像MOSFET的强负温度系数吃亏。因此,对于GAN场效应管驱动器的要求,是否正常关闭或打开,会比硅MOSFET大相径庭。其结果是,提取充分利用这些新的高性能晶体管,设计者必须理解如何先有效地驱动它们,以便同时导通和GaN FET的开关损耗被最小化。除了实施优化栅极驱动,PCB布局和散热设计方面的考虑也同样重要的是这些设备的世行集团实现最佳的系统性能和可靠性。驾驶氮化镓场效应晶体管为了使这项工作更容易为电源设计,功率半导体供应商,如德州仪器已经开发出了针对这些WBG设备优化的栅极驱动器。在现实中,供应商已经精心挑选MOSFET驱动器与借给自己的高效驱动基于GaN的功率FET的属性。例如,它已经选择了一个家族的硅驱动器与适合于最佳地驱动各种增强型氮化镓(的eGaN)操作高达100伏或更高的FET特性。在此行中的第一项是在100伏半桥驱动LM5113,其克服驱动晶体管具有低阈值电压和高的dv / dt特性的任务。设计用于驱动两个高和低侧的eGaN场效应晶体管,它提供了独立的接收器和源的输出(图1),从而允许导通和关断独立控制而不的一个旁路二极管的电压下降的不利影响在关断状态。产品数据表显示,该驱动器还提供了0.5Ω极低阻抗下沉,从而提供了一个快速关断路径低阈值电压的eGaN FET的。根据TI,硅基LM5113使用专有自举技术要在约5.25 V调节高侧栅极电压,以最佳地驱动的eGaN功率FET而不超过6 V的最大栅极 - 源极电压额定值此外,输入LM5113是TTL逻辑兼容,并能承受高输入电压高达14V的电压,无论在VDD引脚。加,以提供柔韧性,调整导通和关断强度独立地,LM5113提供分裂栅极输出。其他功能还包括28纳秒(典型值),快速的上升和下降时间很短的传播延迟,以及电源轨欠压锁定。

德州仪器LM5113驱动器图1形象:优化的驱动高端和低端场效应晶体管的eGaN,TI的驱动程序LM5113提供了独立的接收器和源输出。该司机的eGaN可在频率高达切换到几MHz到与氮化镓晶体管的高开关速度兼容。它坐落在一个标准的WSON-10封装,以及在一个12焊球封装DSBGA,旨在高效电源转换公司(EPC)的eGaN FET的。为了保持杂散电感降到最低,将封装体积被最小化,从而允许的eGaN FET的期间PCB布局放置在靠近驾驶员。 EPC,事实上,已建成使用LM5113和场效应管的eGaN几个演示板。这些电路板示出了通过的eGaN场效应晶体管,包括驾驶员启用了高的效率,在这两个分离的和非隔离DC / DC转换器的设计,同时提供高的功率密度。由EPC演示板展示了高转换效率表明驾驶员LM5113是最合适的,用于驱动的eGaN场效应管。现在,让我们分析一些这些评估板的。评估板在EPC的评估板方面,最近推出的EPC9022通过EPC9030,它提供半桥拓扑板载栅极驱动器LM5113和公司的超高频,高性能的eGaN FET家族EPC8000的成员。例如,EPC9022包括两个65 V EPC8002氮化镓的FET与LM5113作为栅极驱动器的半桥式配置(图2)。


总承包的评估板图2图像:EPC的评估主板采用采用超高频,高性能的eGaN FET和栅极驱动器LM5113半桥拓扑结构。同样,TI已经创建了自己的评估板为5 A,100V的半桥的eGaN FET栅极驱动器LM5113。它实现了一个同步降压转换器,用于产生降压和同步switches.²的规格为这款主板的PWM信号,如用户指南给定电压模式控制器LM5025,包括15 VDC至60 VDC输入工作电压,10 VDC与10 A,48 VDC输入接口及7一60 VDC输入输出电压??仄德饰?00千赫。所测量的效率绘制在图3中,其示出93.9%的在48伏直流输入和10 A的输出电流。该图表明,该效率提高作为输入电压下降。在24 V输入,报道效率是96%,10 VDC输出的德州仪器LM5113评估板效率与10 A.图像负载电流


图3:LM5113评估板效率与负载电流不同的输入电压。对于高功率应用,TI已开发出具有自主源和宿功能的7.6的低侧驱动器。指定LM5114,它被优化来驱动的eGaN场效应晶体管在低侧的应用,如同步整流器和升压转换器。 LM5114(图4)其他主要功能包括匹配反相和非反相输入端,以减少死区时间损耗之间的延迟时间,12 ns的典型传播延迟,使高开关频率,低输入电容,TTL / CMOS逻辑兼容,和分裂栅极输出。对于操作,它需要从4 V至12.6 V单电源供电,可以处理高达14 V逻辑输入,无论电压在VDD引脚。坐落在SOT-23-6和WQFN-6封装,工作温度范围为这个的eGaN FET驱动器为-40°C至+ 125°C。


德州仪器LM5114图4形象:LM5114设计用于驱动低边场效应管的eGaN。它提供了独立的源和汇产出可控的上升时间和下降时间。总之,供应商如TI已经推出过的,现成的栅极驱动器,以帮助满足的eGaN FET的轻松的严格驱动要求,从而使设计人员能够挖掘这些新的高性能晶体管世行集团全部收益。
烜芯微专业制造二极管,三极管,MOS管,桥堆等20年,工厂直销省20%,4000家电路电器生产企业选用,专业的工程师帮您稳定好每一批产品,如果您有遇到什么需要帮助解决的,可以点击右边的工程师,或者点击销售经理给您精准的报价以及产品介绍
烜芯微专业制造二极管,三极管,MOS管,桥堆等20年,工厂直销省20%,4000家电路电器生产企业选用,专业的工程师帮您稳定好每一批产品,如果您有遇到什么需要帮助解决的,可以点击右边的工程师,或者点击销售经理给您精准的报价以及产品介绍