对于NPN或者PNP这个东西在电路里面经常遇到,本文提供一种简单的判断方式。
首先认识一下PNP或者NPN,其主要包括三极管和场效应管
此处不谈放大啥的,只说通短的判断。


先说三极管的通断:
三极管的通断总结一点就是:集电极正向偏置,发射极反向偏置。
说的直白一点,简而言之:
对于P型:c>b>e
对于N型:e>b>c
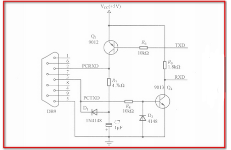
介绍一种电路的应用:分离元器件实现RS232电平和TTL的电平转换,如图:


下面再说一下场效应管,其主要分为结型场效应管(JEFT)和绝缘栅型场效应管(MOS).其导通如下:
此类在电路中用于作为开关使用,其导通主要在于g极的电平。
对于P型:g为高电平截止,g为低电平导通。
对于N型:g为高电平导通,g为低电平截止。
其主要的作用的是在电路中其开关的作用,典型的应用原理图不在阐述。
烜芯微专业制造二极管,三极管,MOS管,桥堆等20年,工厂直销省20%,4000家电路电器生产企业选用,专业的工程师帮您稳定好每一批产品,如果您有遇到什么需要帮助解决的,可以点击右边的工程师,或者点击销售经理给您精准的报价以及产品介绍
烜芯微专业制造二极管,三极管,MOS管,桥堆等20年,工厂直销省20%,4000家电路电器生产企业选用,专业的工程师帮您稳定好每一批产品,如果您有遇到什么需要帮助解决的,可以点击右边的工程师,或者点击销售经理给您精准的报价以及产品介绍