1.Vcq为集电极的静态工作电压,Vcq的选取为了避免出现饱和和截止失真,使Vcq ≈ 1/2 * Vcc,Rc = 10Re;
图1为基极分压式共射极放大电路的直流通路

实际在应用过程中,就是需要确定上述各个电阻的取值。根据经验公式
Vcq ≈ 1/2 * Vcc = 5V
取Rc为1KΩ,那么Re = 100Ω。
Icq =( VCC – Vcq)/Rc = 5mA ;
Icq≈Ieq = 5mA;
Veq = Ieq * Re = 0.5V;
假设三极管的Vbe = 0.7V,所以
Vbq = Vbe + Veq = 1.2V;
注意,在模电书中会有一个条件,若是三极管的输入阻抗Rin-resistance ≈ hFE * Re,Rin-resistance ≥ 10R2,则满足下式:
Vbq = R2 /(R1 + R2) * Vcc;
假设R1 = 10KΩ,则可以计算出R2 = 1.4KΩ;
所以,上述各个参数就为:
R2 = 1.4KΩ,R1 = 10KΩ,Rc = 1KΩ,Re = 100Ω;
各静态工作点为:Icq = Ieq = 5mA ,Vbq = 1.2V,Veq = 0.5V,Vcq = 5V,Vceq =4.5V;
在选取三极管时,需要注意需要了解三极管的几个参数,一个是Vceo,饱和Ic,饱和Vce,集电极极限电流Icm,极限功率Pcm,三极管放大倍数hFE,注意在选取三极管时,集电极输出电流不能超过集电极极限电流Icm,否则会烧坏三极管。
所以在选取三极管时,集电极输出的最大电流要大于输出所需要的电流,三极管放大倍数选取要合适。
2.交流小信号放大电路(共射极放大电路)

图1
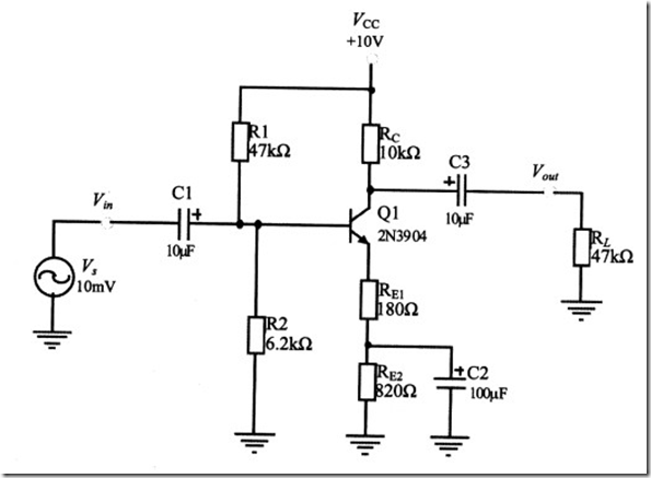
上图是基极分压式共射极放大电路,更为常用的电路图如下图所示:(图中各参数值可以不用理会,仅作说明)

图2
小信号等效电路如下图:

图3
小信号交流电路等效原则:1.大容量电容短路;2.Vcc对地短路;3.需要考虑re’;
一般情况若是需要确定上述各个参数,需要从静态工作点出发。经验公式如下:
Vcq ≈ 1/2 * Vcc,Rc = 10Re;
re’ = 25/Ieq;

(电压增益计算公式)
3.举例

对于三极管放大电路的形式,共射极,共集电极,共基极,那么具有电压或电流放大增益大于1的,只有共射极放大电路。
首先由上式可以求出电压放大增益:
Av = 1 / 0.05 = 20;
取Rc为10kΩ,RL = 47KΩ;

可得到

对比图2;
//============================================
根据经验公式:Vcq ≈ 1/2 * Vcc;
Vcq ≈ 1/2 * Vcc = 6V
取Rc为1KΩ,那么Re = 100Ω。
Icq =( VCC – Vcq)/Rc = 0.6mA ;
Icq≈Ieq =0.6mA;
//============================================
re’ = 25/Ieq = 42Ω;
Re1 = 370Ω;
Rc = 10Re;
Re1+ Re2 = 1KΩ;
Re2 = 630Ω;
//============================================
Veq = Ieq * (Re1+Re2) = 0.6V;
假设三极管的Vbe = 0.7V,所以
Vbq = Vbe + Veq = 1.3V;
注意,在模电书中会有一个条件,若是三极管的输入阻抗Rin-resistance ≈ hFE * Re,Rin-resistance ≥ 10R2,则满足下式:
Vbq = R2 /(R1 + R2) * Vcc;
假设R1 = 10KΩ,则可以计算出R2 = 1.2KΩ;
所以,上述各个参数就为:
R2 = 1.2KΩ,R1 = 10KΩ,Rc = 10KΩ,Re1 = 360Ω,Re2 = 640Ω;放大倍数为20;

烜芯微专业制造二极管,三极管,MOS管,桥堆等20年,工厂直销省20%,1500家电路电器生产企业选用,专业的工程师帮您稳定好每一批产品,如果您有遇到什么需要帮助解决的,可以点击右边的工程师,或者点击销售经理给您精准的报价以及产品介绍