开关电源的传导与辐射的概述
开关电源的传导与辐射,目前,电子产品电磁兼容问题越来越受到人们的重视,尤其是世界上发达国家,已经形成了一套完整的电磁兼容体系,同时我国也正在建立电磁兼容体系,因此,实现产品的电磁兼容是进入国际市场的通行证。对于开关电源来说,由于开关管、整流管工作在大电流、高电压的条件下,对外界会产生很强的电磁干扰,因此开关电源的传导发射和电磁辐射发射相对其它产品来说更加难以实现电磁兼容,但如果我们对开关电源产生电磁干扰的原理了解清楚后,就不难找到合适的对策,将传导发射电平和辐射发射电平降到合适的水平,实现电磁兼容性设计。
开关电源的工作流程
电源→输入滤波器→全桥整流→直流滤波→开关管(振荡逆变)→开关变压器→输出整流与滤波。
交流电源输入经整流滤波成直流,通过高频PWM(脉冲宽度调制)信号控制开关管,将那个直流加到开关变压器初级上。开关变压器次级感应出高频电压,经整流滤波供给负载,输出部分通过一定的电路反馈给控制电路,控制PWM占空比,以达到稳定输出的目的。
交流电源输入时一般要经过厄流圈一类的东西,过滤掉电网上的干扰,同时也过滤掉电源对电网的干扰;
在功率相同时,开关频率越高,开关变压器的体积就越小,但对开关管的要求就越高;开关变压器的次级可以有多个绕组或一个绕组有多个抽头,以得到需要的输出;一般还应该增加一些?;さ缏?,比如空载、短路等?;?,否则可能会烧毁开关电源。
主要用于工业以及一些家用电器上,如电视机,电脑等。
开关电源传导骚扰
1、传导发射的产生
开关电源的传导与辐射,开关电源的传导骚扰是通过电源的输入电源线向外传播的电磁干扰。在开关电源输入电源线中向外传播的骚扰,既有差模骚扰、又有共模骚扰,共模骚扰比差模骚扰产生更强的辐射骚扰。传导骚扰的测试频率范围为150KHz~30MHz,限值要求如下表1 所示:

在0.15MHz~1MHz 的频率范围内,骚扰主要以共模的形式存在,在1MHz~10MHz 的频率范围内,骚扰的形式是差模和共模共存,在10MHz 以上,骚扰的形式主要以共膜为主。传导发射的差模骚扰的产生主要是由于开关管工作在开关状态,当开关管开通时,流过电源线的电流线形上升,开关管关断时电流突变为0,因此流过电源线的电流为高频的三角脉动电流,含有丰富的高频谐波分量,随着频率的升高,该谐波分量的幅度越来越小,因此差模骚扰随频率的升高而降低,另外,如下图1 所示,由于电容C5 的存在,它与电感L3 组成低通滤波器,因此,差模传导骚扰主要存在低频率段。

共模骚扰的产生主要原因是电源与大地(保护地)之间存在有分布电容,电路中方波电压的高频谐波分量通过分布电容传入大地,与电源线构成回路,产生共模骚扰。
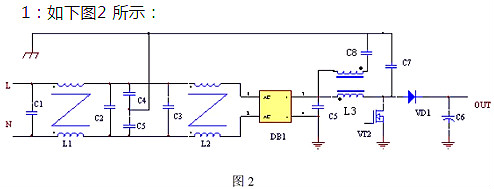
如上图 1 所示,L、N 为电源输入,C1、C2、C3、C4、C5、L1、L2 组成输入EMI 滤波器,DB1 为整流桥,L1、VD1、C6 和VT2 为功率因数矫正主电路,VT2 为开关管,开关管的D 极与管子的散热器相连,开关管安装在散热器上时,与散热器之间形成一个耦合电容,如图1 中的C7 所示,开关管VT2 工作在开关状态,其D 极的电压为高频方波,方波的频率为开关管的开关频率,方波中的各次谐波就会通过耦合电容、L、N 电源线构成回路,产生共模骚扰。电源与大地的分布电容比较分散,难以估算,但从上面的图1 来看,开关管VT2 的D 极与散热器之间耦合电容的作用最大,在上面的图1 中,从整流桥到电感L3 之间的电压为100Hz 的工频波形,而从电感L3 到二极管VD1 和开关管VT2D 极之间的连线的电压均为方波电压,含有大量的高次谐波。其次电感L3 的影响也比较大,但L3 与机壳的距离比较远,分布电容比开关管和散热器之间的耦合电容小的多,因此我们主要考虑开关管与散热器之间的耦合电容。
2、传导骚扰的解决方法
EMI 滤波器
解决传导骚扰目前大都采用无源滤波器,如上图 1 中所示,C1、C2、C3、C4、C5、L1、L2 组成一个EMI 滤波器,L1、L2 是两个共模电感,一般来说,在共模电感当中,含有20%左右的差模电感,与电容C1、C2、C3 构成差模滤波器,C4、C5 是共模电容,与电感L1、L2 构成共模滤波器。
共模电感量的计算:
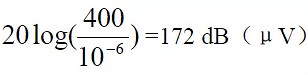
假设开关管集电极的干扰电压在 400V 左右,转换成dB(μV)为:

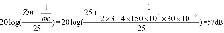
传导发射测试设备内部的去耦网络(LISN)内阻Zin 标准为50Ω。则耦合电容C7 与测试设备去耦网络的内阻Zin 对骚扰电平的衰减为:

则:如果不加EMI 滤波器时,电源输出端口所测得的骚扰电平为:

表 1 中A 级电源端口传导限值的要求为79 dB(μV),显然大大超过了限制的要求。则需要滤波器在 150KHz 处的衰减为:
112-79=33 dB,考虑到至少有6dB 的裕量,EMI 滤波器的在150KHz 处的衰减应大于39dB,我们取40dB。二阶滤波器的衰减特性是-40dB/10 倍频,在图1 中有两个二阶滤波器,衰减特性是-80dB/10 倍频,则滤波器的转折频率应在:47KHz 左右,考虑到其他因素的影响,滤波器的转折频率取为40KHz。
共模电容 C4、C5 取4700P(考虑到漏电流的问题,不能取太大),则:C=C4+C5=9400P。

2、其他方法
EMI 滤波器是采用切断传播途径的方法来减小传导发射的骚扰电平,另外我们也可以从发射的源来着手,减小发射源向外发射的电平。

图2 中,在PFC 升压电感上增加一个辅助绕组,该绕组的匝数与主绕组相同,方向与主绕组相反,C7 是开关管与散热器之间的耦合电容,如图所示增加一个与C7 容量大致相同的一个电容接到散热器与辅助绕组之间,这样C7、C8 耦合到散热器的骚扰信号幅度相同,方向相反,两个信号刚好可以相互抵消,大大减小向外发射的骚扰电平。

在图3 中,增加一个高频电容C8,接在开关管散热器与输出地之间,该电容与散热器的连接处离开关管越近越好,该电容选用安规电容,容量在4700P 到0.01μf 之间,太大会使电源的漏电流超标,经过电容C7 耦合到散热器上的骚扰信号经过C8 衰减,衰减的系数为

开关电源的辐射骚扰
1、辐射骚扰的空间传输
(一)远场和近场
电磁能量以场的形式向四周传播,就形成了辐射骚扰,场可以分为近场、和远场,近场又称为感应场,它的性质与场源有密切的关系,如果场源是高电压小电流的源,则近场主要是电场,如果场源是低压大电流,则场源主要是磁场。无论近场是磁场或是电场,当离场源的距离大于λ/2π时,均变成远场,又称为辐射场。
由于开关电源工作在高电压,大电流的状态下,近场即有电场,又有磁场。
(二)开关电源的传导与辐射-骚扰的辐射方式
单点辐射,主要模拟各相同性的较小的辐射源,辐射的强度可表示为:

式中,P 表示发射的功率,r 表示离发射源的距离??杉サ惴淝慷扔刖嗬氤煞幢?,与发射源的功率的平方根成正比。
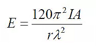
平行双线环路的辐射,主要模拟差模电流回路的辐射源,其辐射强度可以表示为:

式中 A 为差模电流所包围的面积,I 是差模电流的大小,r 是离辐射源的距离,λ是波长??杉钅7淝慷扔氩钅5缌鞯拇笮『筒钅5缌魉У拿婊烧龋刖嗬氤煞幢?,与频率的平方成正比。
因此应在高频噪声源处加高频去耦电容,以免高频噪声流入电源回路中。
单导线的辐射,单导线的辐射公式可以用来估算共模电流产生的辐射的大小:

式中,I 是共模电流的大小,r 是到共模电流源的距离, l 是导线的长度,λ是波长。
(三)开关电源的传导与辐射-共模电流辐射
根相近的导线,如果流过差模电流,则导线产生的电磁场由于方向相反,大小相等而相互抵消,但如果流过共模电流,时两根导线产生的电磁场相互叠加。因此大小相同的共模电流所产生的空间辐射要比差模电流产生的空间辐射强度大的多,根据实验,两者的辐射强度相差上千倍。所以,开关电源的辐射主要是由共模电流引起的。
A、共模电流辐射的基本模式:
共模辐射有两种驱动模式,一种是电流驱动模式,一种是电压驱动模式,在开关电源中,起主要作用的主要是电压驱动模式。
B、产生共模辐射的条件
产生共模辐射的条件有两个,一是共模驱动源,一个是共模天线。任何两个金属体之间存在射频电位差,就构成一副不对称振子天线,两个金属导体分别是天线的两个极,对于一个开关电源来说,如下图所示:

图4 中C7 是开关管和散热器之间的耦合电容,散热器和与开关管D 极相连接的印制线为天线的两个极,在分析时可以简化为下图5:

图中,Vs 为骚扰源,对图4 来说,就是开关管VT2 的D 极,L1、L2 相当于天线的两个极,一个极是与开关管D 极相连的印制线,另外一个极是散热器及与之相连的接地线,C是天线两极之间的耦合电容,即图4 中开关管与散热器之间的耦合电容。
共模辐射主要有天线上的共模电流的大小决定,因此,天线两极 L1、L2 之间的耦合电容越大,辐射功率越大。
另外,当天线的两个极的总长度大于λ/20时,才能向外辐射能量,并且当天线的长度与骚扰源的波长满足下列条件时,辐射能量才最大。

2、开关电源的辐射源
要解决和减小开关电源的电磁辐射,首先要了解开关电源的辐射源在那儿。对于一个前级带有PFC 功率因数矫正电路的开关电源来说,辐射骚扰的源主要分布下面几个地方(开关电源中的辐射源例如驱动等,相对于下面所列的要弱的多,所以可以不与考虑)。
1. PFC 开关管
2. PFC 升压二极管
3. DC/DC 开关管
4. DC/DC 的整流管、续流管
5. PFC 升压电感
6. DC/DC 变压器
PFC 开关管和DC/DC 开关管的辐射原理如上面所述,属于电压驱动模式的驱动源,升压电感和变压器属于差模骚扰源,主要原因是漏感的存在,导致电磁能量泄露,向外发射电磁能量。
PFC 升压二极管和DC/DC 的整流二极管在反向截止时,存在反向恢复电流,如下图所示:

图中所示的是实际测试的PFC 升压二极管关断瞬间的反向恢复电流(不加吸收的情况下),在图4 中,该反向恢复电流主要通过C6、VD1、VT2 构成回路,形成差模辐射,另外,由于由于引线电感的存在,很小一部分的电流会通过散热器与开关管VT2 之间的耦合电容C7 向外流,形成共模辐射。
DC/DC 的整流二极管和续流管的反向恢复电流会导致二极管的反向电压出现很高的电压尖峰,下图 7 是正激电路的输出滤波电路。

图7 中,TI 是变压器,VD1、VD2 分别是整流管和续流管,由于整流管、续流管在由导通转向截止时有反向恢复电流,该反向恢复电流在VD1、VD2 两端产生比较高的电压峰值,由于快恢复二极管的反向恢复电流在几十nS,所以峰值电压的频率较高,其基波频率在几十MHz,由于频率很高,辐射能力很强,下图8 是整流管和续流管的电压波形。

在上图7 中,整流管、续流管固定在散热器上,散热器接大地,由于二极管的阴极与管壳的散热板直接相连,管壳的散热板与散热器之间就形成了耦合电容,整流管、续流管在截止时产生的高压尖峰就通过耦合电容流动,产生共模辐射,输出线和地分别是天线的两个极。
开关电源其他的辐射源如印制线与机壳之间分布电容引起的共模辐射、内部电路工作时产生的差模辐射等,与前面的几个辐射源相比要小得多。
3、辐射骚扰的解决措施
(一)开关管发射源引起的辐射发射
上面所介绍的输入端口的传导骚扰,是通过输入线向外发射的,同时,输入线又是一个天线,共模电流在流过输入线的时候,就会向空间发射电磁能量,产生辐射骚扰,因此对于上面解决传导发射的措施,在减小了传导发射的同时,也大大减小了输入端口的辐射发射。
对于辐射源 DC/DC 开关管,也可以采取与PFC 开关管的相同的措施,来减小驱动源的电压幅度,较小辐射发射的强度。
下面图 9 是采取在PFC 开关管散热器对PFC 输出地加电容与不加电容辐射强度的对比。

图中,前面是加电容的,后面是不加电容的,从两个图中可以看出,在50MHZ 附近,辐射骚扰电平在加了电容以后降低了尽10DB,在120MHZ 到220MHZ 的频率范围内也降低了10DB 左右。
(二)DC/DC 整流管、续流管发射源
对于 DC/DC 整流管、续流管发射源,除了增加吸收,减小二极管两端的峰值电压、在二极管的管脚上套饱和磁环以减小反向恢复电流外,还可以采取以下措施。
1. 在整流管、续流管与散热器的接触点附近对输出地接电容,如下图 10 所示:

图中C2 是二极管VD1 和VD2 与散热器之间的耦合电容,容量一般在几十PF,C3 是增加的电容,C3 要远大于C2,DC/DC 整流管、续流管上的电压峰值经过C2 与C3 的分压,幅度大大降低,就可以大大减小向外的辐射。
2、采用如下图 11 所示的电路形式。

在上图的电路形式中,将输出滤波电感放在输出的负端,VD1、VD2 的输出直接接在输出滤波电容的正端,这样,整流管、续流管的阴极接固定电平,通过阴极连接的散热面与散热器之间的耦合电容向外流动的共模电流就会大大减小,从而大大减小输出端口的辐射电平。
(三)机箱屏蔽
开关电源的辐射除了上述的辐射源主要通过输入输出端口向外辐射以外,电源的控制电路、驱动、辅助电源、变压器、电感等直接向空间辐射电磁能量,因此需要采用机箱进行屏蔽,机箱屏蔽要考虑机箱的材料、厚度和孔缝对屏蔽效能的影响。
A、当电磁波进入金属屏蔽体后会产生感应电流,变为热能而消耗掉,所以电磁波进入金属导体中以指数的方式很快衰减,传输距离很短。
我们将电磁波衰减到原来 1/e,即0.37 倍时的距离称为集肤深度δ,集肤深度δ与材料的性能和频率有关,可用下面的公式表示:

公式中,μ是材料的磁导率,σ是材料的电导率。
B、反射损耗
当电磁波到达两种介质表面时,因阻抗不匹配而发生反射,所引起的电磁波能量损耗称为反射损耗。
辐射骚扰所测试的频率范围是 30MHz~1000MHz。如果单纯的只考虑30MHz 以上的电磁屏蔽,薄薄一层的导体就可以达到很高的屏蔽效能,但对于频率比较低的电场或磁场,就要考虑屏蔽所使用的材料和厚度了。
C、孔缝对屏蔽的影响
在实际的应用当中,机箱上总是存在有接线孔、通风孔以及机箱各面之间的连接缝隙,如果机箱的孔缝尺寸不合理,将使屏蔽效能大大降低,一般来说,孔缝的尺寸应小于十分之一到百分之一的波长,才能达到相应的屏蔽效果。如果上限频率按1000MHz 来考虑,孔缝的尺寸应小于:3~0.3cm。由于开关电源的电磁辐射频率范围一般在30MHz 到500MHz 之间,屏蔽的上限频率可以按500MHz来考虑。
烜芯微专业制造二极管,三极管,MOS管,桥堆等20年,工厂直销省20%,1500家电路电器生产企业选用,专业的工程师帮您稳定好每一批产品,如果您有遇到什么需要帮助解决的,可以点击右边的工程师,或者点击销售经理给您精准的报价以及产品介绍
烜芯微专业制造二极管,三极管,MOS管,桥堆等20年,工厂直销省20%,1500家电路电器生产企业选用,专业的工程师帮您稳定好每一批产品,如果您有遇到什么需要帮助解决的,可以点击右边的工程师,或者点击销售经理给您精准的报价以及产品介绍