逆变器
逆变器原理电路解析,将12V直流变成220V交流电。逆变器是把直流电能(电池、蓄电瓶)转变成定频定压或调频调压交流电(一般为220V,50Hz正弦波)的转换器。它由逆变桥、控制逻辑和滤波电路组成。
将220V交流电转变为24V、36V、48V都比较简单,只需要使用变压器的原理。电磁互感,就可以获得不同的电压。

设闭合电路是一个n匝线圈,且穿过每匝线圈的磁通量变化率都相同,这时相当于n个单匝线圈串联而成,因此感应电动势变为

根据公式可知,E就是电动势,也就是电压。因为
不变,只要铁块两端的线圈数量n不一样就可以达到变压的效果。

将交流电转变为直流电只要加上二极管就可以达到需要的效果,二极管是一种具有两个电极的装置,只允许电流由单一方向流过,许多的使用是应用其整流的功能。然后再利用变压器原理就可以将220V交流电转变成12V直流电,以及我们手机充电器的5V直流输出电压。

那么如何将12V直流转换成220V交流电呢?
首先我们来了解一下逆变器,什么是逆变器?逆变器是把直流电能(电池、蓄电瓶)转变成交流电(一般为220V,50Hz正弦波)。它由逆变桥、控制逻辑和滤波电路组成。是一种DC to AC的变压器,它其实与转化器是一种电压逆变的过程。转换器是将电网的交流电压转变为稳定的12V直流输出,而逆变器是将Adapter输出的12V直流电压转变为高频的高压交流电。然后我们看一下整个过程的电路图:
12V直流→高频升压→220V直流→全桥整流→220V直流→逆变桥逆变→220V交流

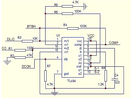
高频升压逆变控制电路:

(1)脚第一组放大器的同相输入端,检测输出电流,与3个0.33R 电阻分压,当电流过大时,分压电阻上的电压超过(2)脚基准电压,(3)脚放大器输出端输出高电平,(3)脚为高电平时,电路进入?;ぷ刺#?)脚为比较器的反相输入端,接(14)脚基准,作比较器的参考电压,外部输入端的控制信号可输入至脚(4)的截止时间控制端(也叫死区时间控制),与脚(1)、(2)、(15)、(16)误差放大器的输入端,其输入端点的抵补电压为120mV,其可限制输出截止时间至最小值,大约为最初锯齿波周期时间的4%。
当13脚的输出??刂贫私拥厥保苫竦?6%最大工作周期,而当(13)脚接制参考电压时,可获得48%最大工作周期。如果我们在第4脚截止时间控制输入端设定一个固定电压,其范围由0V至3.3V之间,则附加的截止时间一定出现在输出上。 (5)、(6)脚是一个固定频率的脉冲宽度调制电路,内置了线性锯齿波振荡器,振荡频率可通过外部的一个电阻和一个电容进行调节,其振荡频率如下:

输出脉冲的宽度是通过电容CT上的正极性锯齿波电压与另外两个控制信号进行比较来实现。功率输出管Q1和Q2受控于或非门。当双稳触发器的时钟信号为低电平时才会被选通,即只有在锯齿波电压大于控制信号期间才会被选通。当控制信号增大,输出脉冲的宽度将减小。(7)脚接地端,(8)、(11)脚是Q1和Q2内部开关管的集电极,在此电路中接电源,(9)、(10)脚为Q1、Q2的发射极,作开关管驱动输出端,接下图中Q1与Q2外部放大电路。
以驱动后极推挽电路。(12)脚电源端,(13)脚为输出控制端,接(14)脚基准电压时两路输出脉冲相差180方位,每路输出量大约200MA的驱动推挽或半桥式电路。(15)、脚第二组放大器的反相输入端,接基准电压, (16)脚同相输入端,检测电源电压。当电压过高超过(15)脚参考电压时,(3)脚输出高电平,电路进入保护状态。
高频升压逆变电路及整流:

这是一个推挽式拓扑逆变电路,当E1驱动脉冲驱动时,Q1导通,使VT3、VT6导通,VT7、VT8截止,此时电路进行正半周波形放大,变压器升压到次级,通过高频整流管整流,当E2脉冲驱动时,Q2导通,驱动VT7、VT8导通。VT3、VT6截止,进得负半周波形放大。经升压变压器升压后,高频整流。
(此VT3\6\7\8以推挽方式存在于电路中,各负责正负半周的波形放大任务,电路工作时,两只对称的功率开关管每次只有一对导通,所以导通损耗小效率高。推挽输出既可以向负载灌电流.)
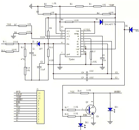
逆变桥逆变:


最后由TL494CN芯片的5脚外接点容C3和6脚外接电阻R15决定脉宽频率为F=1.1÷(0.1×220)KHZ=50HZ控制Q10、Q11、Q13、Q14工作在50HZ的频率下,将220V直流电逆变为220V/50HZ的交流电,上图将完成这部分功能。TL494正向时,IC2控制Q3为饱和导通状态,Q4为截止状态,由于Q3为饱和导通状态,则Q10为饱和导通状态。由于Q4处于截止状态,Q11因栅极无正偏压而处于截止状态,同时Q14因栅极无正偏压而处于截止状态, Q13为饱和导通状态。
此时220V直流电经VT6沿XAC插座到负载再经VT10接地,形成正半周期电流;反向时,IC2控制Q3为截止状态,Q4为饱和导通状态,由于Q3为截止状态,则Q10、Q13因栅极无正偏压而处于截止状态,由于Q4为饱和导通状态,Q11处于饱和导通状态,同时Q14处于饱和导通状态,Q11因栅极无正偏压而处于截止状态。此时220V直流电经VT9沿XAC插座到负载再经VT7接地,形成负半周期电流;这样接将220V直流电成功转变为220V/50HZ交流电输出供负载使用。
电路中的?;さ缏罚?/div>

电路中采用双运放比较放大器LM358来控制输出过流?;ぃ涑龅缪构捅;さ缏?,TL431在此设制2.5V基准电压,给比较器同相输入端作参考电压,第一组运放的同相输入端接输出电流检测,反相输入端接参考电压,当电流过大,比较器输入电压升高,当超过2.5V时,输出端输出高电平,送入IC1的3脚,IC关闭输出。第二组运放同相输入端接参考电压,反相输入端接输出电压,当电压过低,检测分压后电压低于2.5V时,输出端输出高电平,Q1导通,蜂鸣器报警。
逆变器的工作效率
逆变器在工作时其本身也要消耗一部分电力,因此,它的输入功率要大于它的输出功率。逆变器的效率即是逆变器输出功率与输入功率之比,即逆变器效率为输出功率比上输入功率。如一台逆变器输入了100瓦的直流电,输出了90瓦的交流电,那么,它的效率就是90%。
烜芯微专业制造二极管,三极管,MOS管,桥堆等20年,工厂直销省20%,1500家电路电器生产企业选用,专业的工程师帮您稳定好每一批产品,如果您有遇到什么需要帮助解决的,可以点击右边的工程师,或者点击销售经理给您精准的报价以及产品介绍
烜芯微专业制造二极管,三极管,MOS管,桥堆等20年,工厂直销省20%,1500家电路电器生产企业选用,专业的工程师帮您稳定好每一批产品,如果您有遇到什么需要帮助解决的,可以点击右边的工程师,或者点击销售经理给您精准的报价以及产品介绍
- 上一篇:逆变器原理-逆变器基本原理与特点详解
- 下一篇:逆变器-逆变器使用注意事项汇总
相关阅读