LED球泡灯内部光源采用LED芯片,是取代白炽灯泡的常用光源,具备节能、环保、发光效率高、使用寿命长、无频闪等优点。由于市场需求量大,LED球泡灯生产厂家众多,以下介绍一款BOM清单简单的高性能LED球泡灯设计方案。
LED球泡灯由7个部件所组成:玻璃罩、基座、导热座、散热器、灯头、驱动电源、灯珠。其中,其中,最上面是玻璃罩,一般罩子是卡在基座上,基座上面有个固定孔,基座连接导热座,导热座连接散热器,灯头上连接着驱动电源,用来控制发光的LED灯珠。


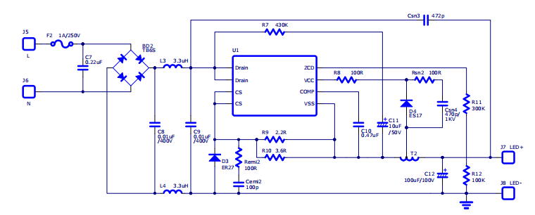
LED球泡灯参考方案
一个球泡中,成本最高的是驱动电源,其设计决定了整灯的质量和使用寿命。一般来说,灯珠是不会坏的,最先出现故障的都是驱动系统。这样,LED球泡灯的驱动控制板成了整个灯具的关键。
台湾MCU厂家Holtek推出了一款E27 LED球泡灯方案,该MCU芯片集成了一个500V高压大功率MOS管,并带有PFC电路。该方案提供了多种保护功能,包括VCC欠压锁定(UVLO)、过电流?;?OCP)、输出LED串开路、短路?;?,以及VCC过电压保护(OVP)等。


LED球泡灯PCB布线方案
其中,HT7L48XX芯片采用8-pin SOP封装,为方案在成本和PCB占空等方面提供了很大优势。与同等功率的竞争方案相比,该方案使用零件少,BOM清单只有25个电子元器件,除了HT7L48XX外,还包括一个整流桥堆,2个二极管,9个电容器,以及电阻器和开关的等。
该方案适用性强,符合市场追求轻巧时尚的需求,能更有效达到节能省电的效果,非常适合居家照明和装潢用途。
烜芯微专业制造二极管,三极管,MOS管,桥堆等20年,工厂直销省20%,1500家电路电器生产企业选用,专业的工程师帮您稳定好每一批产品,如果您有遇到什么需要帮助解决的,可以点击右边的工程师,或者点击销售经理给您精准的报价以及产品介绍
烜芯微专业制造二极管,三极管,MOS管,桥堆等20年,工厂直销省20%,1500家电路电器生产企业选用,专业的工程师帮您稳定好每一批产品,如果您有遇到什么需要帮助解决的,可以点击右边的工程师,或者点击销售经理给您精准的报价以及产品介绍