同步整流的基本电路结构
大电流同步整流原理,同步整流是采用通态电阻极低的专用功率MOSFET,来取代整流二极管以降低整流损耗的一项新技术。它能大大提高DC/DC变换器的效率并且不存在由肖特基势垒电压而造成的死区电压。功率MOSFET属于电压控制型器件,它在导通时的伏安特性呈线性关系。用功率MOSFET做整流器时,要求栅极电压必须与被整流电压的相位保持同步才能完成整流功能,故称之为同步整流。
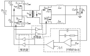
1、基本的变压器抽头方式双端自激、隔离式降压同步整流电路

2、单端自激、隔离式降压同步整流电路

单端降压同步整流器的基本原理图
基本原理如上图所示,V1及V2为功率MOSFET,在次级电压的正半周,V1导通,V2关断,V1起整流作用;在次级电压的负半周,V1关断,V2导通,V2起到续流作用。同步整流电路的功率损耗主要包括V1及V2的导通损耗及栅极驱动损耗。当开关频率低于1MHz时,导通损耗占主导地位;开关频率高于1MHz时,以栅极驱动损耗为主。
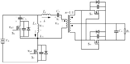
3、半桥他激、倍流式同步整流电路

单端降压式同步整流器的基本原理图
该电路的基本特点是:
1)变压器副边只需一个绕组,与中间抽头结构相比较,它的副边绕组数只有中间抽头结构的一半,所以损耗在副边的功率相对较??;
2)输出有两个滤波电感,两个滤波电感上的电流相加后得到输出负载电流,而这两个电感上的电流纹波有相互抵消的作用,所以,最终得到了很小的输出电流纹波;
3)流过每个滤波电感的平均电流只有输出电流的一半,与中间抽头结构相比较,在输出滤波电感上的损耗明显减小了;
4)较少的大电流同步整流原理连接线(high current inter-connection),在倍流整流拓扑中,它的副边大电流连接线只有2路,而在中间抽头的拓扑中有3路;
5)动态响应很好。
它唯一的缺点就是需要两个输出滤波电感,在体积上相对要大些。但是,有一种叫集成磁(integrated magnetic)的方法,可以将它的两个输出滤波电感和变压器都集成到同一个磁芯内,这样可以大大地减小变换器的体积。
大电流同步整流原理详解
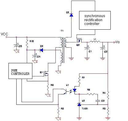
大电流同步整流原理如下:从同步整流原理图中可以看出,整流管VT3和续流管VT2的驱动电压从变压器的副边绕组取出,加在MOS管的栅G和漏D之间,如果在独立的电路中MOS管这样应用不能完全开通,损耗很大,但用在同步整流时是可行的简化方案。
由于这两个管子开关状态互琐,一个管子开,另一个管子关,所以我们只简要分析电感电流连续时的开通情况,我们知道MOS管具有体内寄生的反并联二极管,这样电感电流连续应用时,MOS管在真正开通之前并联的二极管已经开通,把源S和漏D相对栅的电平保持一致,加在GD之间的电压等同于加在GS之间的电压。
这样变压器副边绕组同铭端为正时,整流管VT3的栅漏电压为正,整流管零压开通,当变压器副边绕组为负时,续流管VT2开通,滤波电感续流。
栅极电压必须与被整流电压的相位保持同步才能完成整流功能,故称之为同步整流。

应用同步整流技术原因
讲完大电流同步整流原理。下面来讲讲为什么要应用同步整流技术。电子技术的发展,使得电路的工作电压越来越低、电流越来越大。低电压工作有利于降低电路的整体功率消耗,但也给电源设计提出了新的难题。
开关电源的损耗主要由3部分组成:功率开关管的损耗,高频变压器的损耗,输出端整流管的损耗。在低电压、大电流输出的情况下,整流二极管的导通压降较高,输出端整流管的损耗尤为突出??旎指炊埽‵RD)或超快恢复二极管(SRD)可达1.0~1.2V,即使采用低压降的肖特基二极管(SBD),也会产生大约0.6V的压降,这就导致整流损耗增大,电源效率降低。

举例说明,笔记本电脑普遍采用3.3V甚至1.8V或1.5V的供电电压,所消耗的电流可达20A。此时超快恢复二极管的整流损耗已接近甚至超过电源输出功率的50%。即使采用肖特基二极管,整流管上的损耗也会达到(18%~40%)PO,占电源总损耗的60%以上。因此,传统的二极管整流电路已无法满足实现低电压、大电流开关电源高效率及小体积的需要,成为制约DC/DC变换器提高效率的瓶颈。
烜芯微专业制造二极管,三极管,MOS管,桥堆20年,工厂直销省20%,1500家电路电器生产企业选用,专业的工程师帮您稳定好每一批产品,如果您有遇到什么需要帮助解决的,可以点击右边的工程师,或者点击销售经理给您精准的报价以及产品介绍
烜芯微专业制造二极管,三极管,MOS管,桥堆20年,工厂直销省20%,1500家电路电器生产企业选用,专业的工程师帮您稳定好每一批产品,如果您有遇到什么需要帮助解决的,可以点击右边的工程师,或者点击销售经理给您精准的报价以及产品介绍