DC-DC概述
DC-DC是一种在直流电路中将一个电压值的电能变为另一个电压值的电能的装置,其采用微电子技术,把小型表面安装集成电路与微型电子元器件组装成一体而构成。
DC-DC性能
1.输入输出端的电压均为平滑直流,无交流谐波分量
2.输出阻抗为零
3.快速动态响应,抑制能力强
4.高效率小型化
DC-DC降压(Buck)电路恒压限流原理
随着电子技术的发展,以及消费类电子设备的广泛使用,对高效直流电源变换(DC-DC)的研究与应用成为日益重要的课题。DC-DC电路以其优异的特性,在大多数消费类电子设备中,替代了线性电源变换线路成为了主要应用对象。本文针对DC-DC Buck电路,简析其电压和电流的控制原理。
DC-DC电路分为电压模式和电流模式控制两种类型,基本原理都是误差放大器的输出与三角波比较产生PWM,PWM信号驱动功率管实现变换。区别就是电压模式的三角波来自三角波发生器,电流模式的三角波来自电感的电流。
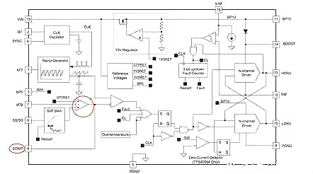
关于电压模式、电流模式的优缺点这里就不展开了,下面注意一下每张图中的圆圈,下面有两张图,分别代表两种模式控制类型的DC-DC芯片内部结构框图,红圈内有误差放大器和误差放大器的补偿端。
电压模式(TPS40057):

电流模式(MP2307):

这些DCDC电路电压调节的基本思路:
输出端通过分压电阻将输出电压采样到FB(VFB)端,也就是反馈端,与基准电压对比后通过运放输出一个电压,与三角波对比,产生PWM信号,驱动功率管,实现电压的闭环控制。补偿端接RC补偿电路,实现电路快速稳定响应。
典型应用电路(MP2307,输出3.3V):

那么问题来了,电流调节(限流)怎么实现?
经典的DCDC控制IC TL494 内置了俩误差放大器,实现电压和限流的调节:
TL494内部结构框图:

TL494 恒压限流典型应用,输出5V 10A,调节R1和R2的比例可以调节限流大小,右下角R13 0.1Ω:

一般的DCDC控制芯片,以MP2307为主:
内部只有一个误差放大器,我们可以外挂一个,实现电流的控制,下图运放左侧肖特基阳极直接接到MP2307的 6脚,COMP脚,也就是内部误差放大器的输出端,原有电压调节电路不变,原输出的负极变为下图的OUT-,调节下图电位器可以实现限流的调节。
当流过R2的电流*R2电阻大于运放3脚电压,运放将COMP端拉低,占空比变小,电路输出电压(电流)降低,直到保持运放同相端反相端电压相等,实现限流调节。

DC-DC功能
一、隔离:
1、噪声隔离:(模拟电路与数字电路隔离、强弱信号隔离)
2、安全隔离:强电弱电隔离\IGBT隔离驱动\浪涌隔离?;雷电隔离保护(如人体接触的医疗电子设备的隔离?;ぃ?/div>
3、接地环路消除:远程信号传输\分布式电源供电系统
二、电压变换:
升压变换\降压变换\交直流转换(AC/DC、DC/AC)\极性变换(正负极性转换、单电源与正负电源转换、单电源与多电源转换)
三、?;ぃ?/div>
短路保护、过压?;ぁ⑶费贡;?、过流?;?、其它?;?/div>
四、降噪:
采用有源滤波
五、稳压:
交流市电供电\远程直流供电\分布式电源供电系统\电池供电
烜芯微专业制造二极管,三极管,MOS管,桥堆20年,工厂直销省20%,1500家电路电器生产企业选用,专业的工程师帮您稳定好每一批产品,如果您有遇到什么需要帮助解决的,可以点击右边的工程师,或者点击销售经理给您精准的报价以及产品介绍
烜芯微专业制造二极管,三极管,MOS管,桥堆20年,工厂直销省20%,1500家电路电器生产企业选用,专业的工程师帮您稳定好每一批产品,如果您有遇到什么需要帮助解决的,可以点击右边的工程师,或者点击销售经理给您精准的报价以及产品介绍
相关阅读
最新资讯
- 怎么用TVS二极管提高电路的抗突波能力
- PIN二极管的电导调制机制和应用介绍
- 基于双MOS管的防反灌电路工作原理介绍
- 高效率整流二极管的特性和应用介绍
- 详解稳压二极管的关键特性和应用原理
- MOS管选型关键因素分析,怎么选择合适的参数
- 三相整流电路分析,半波整流与全波整流的工作原理
- IGBT三相全桥整流电路工作原理介绍
- 详解快恢复二极管,结构,特性和应用介绍
- 三极管和MOS管组合式开关电路分析
联系烜芯微
咨询热线:
18923864027
传真:
18923864027
QQ:
709211280
地址:
深圳市福田区振中路84号爱华科研楼7层