电源与反激式电源
电源是将其它形式的能转换成电能的装置。电源自“磁生电”原理,由水力、风力、海潮、水坝水压差、太阳能等可再生能源,及烧煤炭、油渣等产生电力来源。常见的电源是干电池(直流电)与家用的110V-220V 交流电源。
当选择一个可从单电源产生多输出的系统拓扑时,反激式电源是一个明智的选择。由于每个变压器绕组上的电压与该绕组中的匝数成比例,因此可以通过匝数来轻松设置每个输出电压。在理想情况下,如果调节其中一个输出电压,则所有其他输出将按照匝数进行缩放,并保持稳定。
如何提高反激式电源的交叉调整率
在现实情况中,寄生元件会共同降低未调节输出的负载调整。我将进一步探讨寄生电感的影响,以及如何使用同步整流代替二极管来大幅提高反激式电源的交叉调整率。
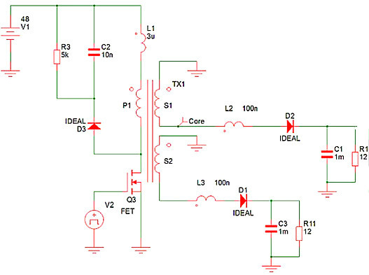
例如,一个反激式电源可分别从一个48V输入产生两个1 A的12V输出,如图1的简化仿真模型所示。理想的二极管模型具有零正向压降,电阻可忽略不计。变压器绕组电阻可忽略不计,只有与变压器引线串联的寄生电感才能建模。这些电感是变压器内的漏电感,以及印刷电路板(PCB)印制线和二极管内的寄生电感。当设置这些电感时,两个输出相互跟踪,因为当二极管在开关周期的1-D部分导通时,变压器的全耦合会促使两个输出相等。

图1 该反激式简化模型模拟了漏电感对输出电压调节的影响
考虑一下,当您将100 nH的漏电感引入变压器的两根二次引线,并且将3μH的漏电与初级绕组串联时,将会发生什么。这些电感可在电流路径中建立寄生电感,其中包括变压器内部的漏电感以及PCB和其他元件中的电感。当初始场效应晶体管(FET)关断时,初始漏电感仍然有电流流动,而次级漏电感开启初始条件为0 A的1-D周期。
变压器磁芯上出现基座电压,所有绕组共用。该基座电压使初级漏电中的电流斜降至0 A,并使次级漏电电流斜升以将电流传输到负载。当两个重载输出时,电流在整个1-D周期持续流动,输出电压平衡良好,如图2所示。然而,当一个重载输出和另一个轻载输出时,轻载输出上的输出电容倾向于从该基座电压发生峰值充电;因为电流迅速回升到零,其输出二极管将停止导通。请参见图3中的波形。这些寄生电感的峰值充电交叉调节影响通常比整流器正向压降单独引起的要差得多。

图2 输出施加重载时,次级绕组电流在两个次级绕组中流动

图3 重载次级1和轻载次级2,基座电压对次级2的输出电容器进行峰值充电
无论负载如何,同步整流器有助于通过在整个1-D周期内强制电流流入两个绕组来减轻此问题。
图4显示了具有与图3相同负载条件的波形,但用理想的同步整流器代替了理想的二极管。由于同步整流器在基座电压降低后保持良好状态,因此即使出现严重不平衡的负载,两个输出电压也能很好地相互跟踪。
虽然次级2的平均电流非常小,但均方根(RMS)含量仍然可以相当高。这是因为,与图3中的理想二极管不同,同步整流器在整个1-D周期期间可强制连续电流流动。有趣的是,电流在这一周期的大部分时间内必须是负的,以保证低平均电流。
显然,您牺牲更佳的调节以实现更高的循环电流。然而,这并不一定意味着总损耗会更高。同步整流器的正向压降通常远低于二极管,因此同步整流器在较高负载下的效率通常要好得多。

图4 用同步整流器代替二极管以强制电流在两个次级绕组中流动
漏电感对交叉调节的影响
您可以在图5中看到对交叉调节的影响。1号输出上的负载在1A时保持稳定,而2号输出上的负载则在10 mA到1A之间起伏。在低于100 mA的负载下,当使用二极管时,由于基座电压峰值充电的影响,交叉调节严重降低。请记住,您之所以只看到漏电感的影响,是因为在这些模拟中使用的是理想的二极管和理想的同步整流器。当考虑电阻和整流器的正向压降影响时,使用同步整流器的优势会进一步凸显。
因此,为了在多输出反激式电源中实现卓越的交叉调节效果,请考虑使用同步整流器。此外,您还可能提高电源的效率。

图5 两个输出之间的交叉调节
其中1号输出上的1-A负载保持稳定,而2号输出上的负载不断变化,从而凸显了同步整流器如何减轻漏电感的影响。
多路输出电源交叉调整率的无源设计方法
反激电源多路输出交叉调整率的产生原因和改进方法,理论上反激电源比正激电源更使用于多路输出,但实际上反击电源的多路输出交叉调整率比正激电源更难做,理解交叉调整率非常重要的一点是,传递到副边的电流是如何被副边的多路输出所分配的,文中会指出最初传递到副边电流的大多数会传递到漏感最小的那一路输出。如果这一路没有用做开关管PWM的反馈控制,那么它的峰值就会很高。相反,如果这一路用于开关管PWM的反馈控制,那么其他路的输出就会受到降低。
另外一个于交叉调整率相关的非常重要的特征就是非反馈绕组输出的匝数。具体来讲,为了保正输出电压在规定的误差范围内,需要增加或减少他们的匝数或者是调节反馈反馈绕组的输出。为了使所有的输出在一定的误差范围内,这必然会增加调试的时间。在许多情况下,往往需要增加额外的线性或开关稳压电路来解决由于交叉调整率带来多路输出电压不能达到规定误差范围内的问题。

很多人做反激电源时都遇到这个问题,一路输出稳定性非常好,但多路输出时没有直接取反馈的路的电压会随其他路的负载变化而剧烈变化,这是什么原因呢?
原来,在MOS关断,次级输出时能量的分配是有规律的,它是按漏感的大小来分配,具体是按匝比的平方来分配(这个可以证明,把其他路等效到一路就可得出结果)如:5V 3匝,漏感1uH,12V 7匝,如果漏感为(7/3)(平方)*1=5.4uH,则两路输出的电流变化率是一样的,没有交叉调整率的问题,但如果漏感不匹配时,就会有很多方面影响到输出调整率:

1.次级漏感,这是明显的;
2.输入电压,如果设计不是很连续,则在高压时进入DCM状态,DCM时由于电流没有后面的平台,漏感影响更显著。
改进方法:
1. 变压器工艺,让功率比较大,电压比较低的绕组最靠近初级,其漏感最小,电压比较高,功率比较小的远离初级,这样就增加了其漏感。
2. 电路方法,电压输出较高的绕组在整流管前面加一个小的磁珠或一个小的电感,人为增加其漏感,这样电流的变化率就接近于主输出,电压就稳定。
3. 电压相近的输出,如:3.3V、5V,按我们的解释其漏感应该差别很小,这时就要把这两个绕组绕在同一层里面,甚至有时候5V要借用3.3的绕组,也就是所谓的堆叠绕法,来保证其漏感比。
另外有时候电压不平衡是由于算出的匝数不为整数造成的,如半匝,当然半匝是有办法绕的,但半匝的绕法也是很危险的(可参考其他资料),这时我们可以通过二极管的压降来调整,如12V用7匝,5V用3匝,如果发现12V偏高,则12V借用5V的3匝,但剩下的4匝的起点从5V输出的整流管后面连接,则12V的整流管的压降为两组输出整流管的压降和,如:0.5(5V)+0.7(12V)=1.2V,另外12V输出负载变化时,其电流必然引起5V整流管的压降变化,也就是5V输出变化,而5V的变化会通过反馈调整,这样也间接控制了12V。
多路输出反激变换器往往只对主输出采用闭环反馈稳压,而辅输出则开环不反馈。当变压器为理想以及二极管压降可忽略时,在连续导通CCM模式下,多路输出反激变换器的主、辅输出的电压都比较稳定。但由于变压器的非理想性(存在漏感以及线圈电阻)以及二极管压降不可忽略,当主、辅输出负载发生变化时,辅输出由于开环,其输出电压会发生较大变化,交叉调整率比较差。
对于多路输出的情况,通常只有输出电压低、输出电流变化范围大的一路作为主电路进行反馈调节控制,以保证在输入电压及负载变化时保持输出电压稳定。理想情况下,辅助输出电压与主输出电压满足变压器匝数比的关系,即只要使主输出电压保持稳定,则辅助输出电压也能保持稳定。
但实际上由于受变压器各个绕组间的漏感、绕组的电阻、电流回路寄生参数等的影响,辅助输出电压随输出负载的变化而变化。通常当主输出满载,辅助输出轻载时,辅助输出电压将升高; 而当主输出轻载,辅助输出满载时,辅助输出电压将降低。 这就是多路输出的负载交叉调整率问题。
目前,改进多路输出开关电源的交叉调整率的方法可分为无源和有源两类。有源的方法(加后级调节控制) 虽然具有高稳压精度,但电源的可靠性、效率和复杂性不如无源的方法好。
四种改善多路输出开关电源交叉调整率的无源设计方法
1. 输出电压加权反馈控制
利用加权的原理,把主输出电压和辅助输出电压按一定的权重比例进行取样反馈,从而使辅助输出电压也能像主输出电压一样,能够对占空比起到一定的调节作用,使辅助输出电压的变化得到一定程度的改善,从而提高输出电压的交叉调整率。
2. 各路输出滤波电感的耦合
通过电感耦合,使多路输出电流变化量相互感应,改善电感电流脉动,从而保持多路输出电压间的比例关系,改善负载交叉调整率。
3. 变压器各绕组耦合优化
对多路输出的电源,其输出阻抗直接决定了输出电压的变化,输出阻抗与各输出绕组间的漏感成正比,而初、次级绕组的耦合程度对输出阻抗也有很大影响,所以设计多路输出高频变压器要使各输出绕组间紧密耦合,且输出电流变化范围大的绕组(主输出绕组) 与初级绕组要耦合的最好,这些都有利于提高交叉调整率。
4. 钳位电路的设计
漏感会导致变压器电压的尖峰,对于反激变换器,该尖峰会直接引起辅助输出轻载时输出电压的攀升。如果能保持嵌位电压的大小略高于次级反射电压,则多路输出反激式开关电源的交叉调整率能得到极大的改进。四种改善多路输出开关电源交叉调整率的无源设计方法。
烜芯微专业制造二极管,三极管,MOS管,20年,工厂直销省20%,1500家电路电器生产企业选用,专业的工程师帮您稳定好每一批产品,如果您有遇到什么需要帮助解决的,可以点击右边的工程师,或者点击销售经理给您精准的报价以及产品介绍
烜芯微专业制造二极管,三极管,MOS管,20年,工厂直销省20%,1500家电路电器生产企业选用,专业的工程师帮您稳定好每一批产品,如果您有遇到什么需要帮助解决的,可以点击右边的工程师,或者点击销售经理给您精准的报价以及产品介绍