本文主要引见场效应管的开关电路。场效应管置信大家都很熟习了,由于其开关特性,常常被用到各种电子电路中,但是在电路中它又是怎样工作的呢?下面给大家剖析一下。
效应管在mpn中,它的长相和我们前面讲的三极管极像,所以有不少修mpn的朋友好长时间还分不分明,统一的把这些长相相同的三极管、场效应管、双二极管、还有各种稳压IC通通称作“三个脚的管管”,假如这样麻木不分的话,你的维修技术恐怕很难快速进步的哦!好了,说到这里场效应管的恐怕我就不用贴图了,在电路图中它常用 :


表示,关于它的结构原理由于比拟笼统,我们是浅显化讲它的运用,所以不去多讲,由于依据运用的场所请求不同做出来的品种繁多,特性也都不尽相同;我们在mpn中常用的普通是作为电源供电的电控之开关运用,所以需求经过电流比拟大,所以是运用的比拟特殊的一种制造办法做出来了加强型的场效应管(MOS型),它的电路图符号:


认真看看你会发现,这两个图似乎有差异,对了,这实践上是两种不同的加强型场效应管,第一个那个叫N沟道加强型场效应管,第二个那个叫P沟道加强型场效应管,它们的的作用是刚好相反的。前面说过,场效应管是用电控制的开关,那么我们就先讲一下怎样运用它来当开关的,从图中我们能够看到它也像三极管一样有三个脚,这三个脚分别叫做栅极(G)、源极(S)和漏极(D),mpn中的贴片元件表示图是这个样子:


1脚就是栅极,这个栅极就是控制极,在栅极加上电压和不加上电压来控制2脚和3脚的相通与不相通,N沟道的,在栅极加上电压2脚和3脚就通电了,去掉电压就关断了,而P沟道的刚好相反,在栅极加上电压就关断(高电位),去掉电压(低电位)就相通了!
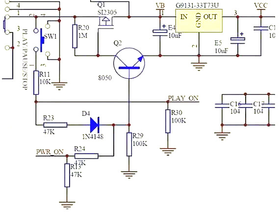
我们常见的2606主控电路图中的电源开机电路中经常遇到的就是P沟道MOS管:


3.场效应管开关电路—工作原理
上图中的SI2305就是P沟道MOS管。下面引见一下电源开机电路的工作原理。
电池的正极经过开关S1接到场效应管Q1的2脚源极,所以它的1脚栅极经过R20电阻得到一个正电位,由于Q1是一个P沟道MOS管,所以场效应管是截止状态,电压不能继续经过,3V稳压IC输入脚得不到电压所以就不能工作,此时是关机状态。
当按下SW1开机按键时,电源的正极经过按键、R11、R23、D4接到三极管Q2的基极,此时三极管Q2的基极得到一个正电位,三极管Q2导通,由于三极管的发射极直接接地,三极管Q2导通就相当于Q1的栅极直接接地,招致Q1的栅极就从高电位变为低电位,Q1导通,电流经过Q1流到3V稳压IC的输入脚,3V稳压IC就是那个U1输出3V的工作电压Vcc供应主控。主控经过复位清零,读取固件程序检测等一系列动作,输出一个控制电压到PWR_ON到Q2的基极,坚持Q2不断处于导通状态, Q1就能源源不时的给3v稳压IC提供工作电压,这时电源处于开机状态。
SW1还同时经过R11、R30两个电阻的分压,给主控PLAYON脚送去时间长短、次数不同的控制信号,主控经过固件鉴别是播放、暂停、开机、关机而输出不同的结果给相应的控制点,以到达不同的工作状态。
烜芯微专业制造二三极管,MOS管,20年,工厂直销省20%,1500家电路电器生产企业选用,专业的工程师帮您稳定好每一批产品,如果您有遇到什么需要帮助解决的,可以点击右边的工程师,或者点击销售经理给您精准的报价以及产品介绍
烜芯微专业制造二三极管,MOS管,20年,工厂直销省20%,1500家电路电器生产企业选用,专业的工程师帮您稳定好每一批产品,如果您有遇到什么需要帮助解决的,可以点击右边的工程师,或者点击销售经理给您精准的报价以及产品介绍