什么是nmos
NMOS英文全称为N-Metal-Oxide-Semiconductor。 意思为N型金属-氧化物-半导体,而拥有这种结构的晶体管我们称之为NMOS晶体管。 MOS晶体管有P型MOS管和N型MOS管之分。由MOS管构成的集成电路称为MOS集成电路,由NMOS组成的电路就是NMOS集成电路,由PMOS管组成的电路就是PMOS集成电路,由NMOS和PMOS两种管子组成的互补MOS电路,即CMOS电路。
什么是pmos
PMOS是指n型衬底、p沟道,靠空穴的流动运送电流的MOS管。
P沟道MOS晶体管的空穴迁移率低,因而在MOS晶体管的几何尺寸和工作电压绝对值相等的情况下,PMOS晶体管的跨导小于N沟道MOS晶体管。此外,P沟道MOS晶体管阈值电压的绝对值一般偏高,要求有较高的工作电压。它的供电电源的电压大小和极性,与双极型晶体管——晶体管逻辑电路不兼容。PMOS因逻辑摆幅大,充电放电过程长,加之器件跨导小,所以工作速度更低,在NMOS电路(见N沟道金属—氧化物—半导体集成电路)出现之后,多数已为NMOS电路所取代。只是,因PMOS电路工艺简单,价格便宜,有些中规模和小规模数字控制电路仍采用PMOS电路技术。
nmos和pmos区别
在实际项目中,我们基本都用增强型mos管,分为N沟道和P沟道两种。我们常用的是NMOS,因为其导通电阻小,且容易制造。在MOS管原理图上可以看到,漏极和源极之间有一个寄生二极管。这个叫体二极管,在驱动感性负载(如马达),这个二极管很重要。顺便说一句,体二极管只在单个的MOS管中存在,在集成电路芯片内部通常是没有的。
1、导通特性
NMOS的特性,Vgs大于一定的值就会导通,适合用于源极接地时的情况(低端驱动),只要栅极电压达到4V或10V就可以了。 PMOS的特性,Vgs小于一定的值就会导通,适合用于源极接VCC时的情况(高端驱动)。但是,虽然PMOS可以很方便地用作高端驱动,但由于导通电阻大,价格贵,替换种类少等原因,在高端驱动中,通?;故鞘褂肗MOS。
2.MOS开关管损失
不管是NMOS还是PMOS,导通后都有导通电阻存在,这样电流就会在这个电阻上消耗能量,这部分消耗的能量叫做导通损耗。选择导通电阻小的MOS管会减小导通损耗。现在的小功率MOS管导通电阻一般在几十毫欧左右,几毫欧的也有。 MOS在导通和截止的时候,一定不是在瞬间完成的。MOS两端的电压有一个下降的过程,流过的电流有一个上升的过程,在这段时间内,MOS管的损失是电压和电流的乘积,叫做开关损失。通??厮鹗П鹊纪ㄋ鹗Т蟮枚?,而且开关频率越高,损失也越大。 导通瞬间电压和电流的乘积很大,造成的损失也就很大。缩短开关时间,可以减小每次导通时的损失;降低开关频率,可以减小单位时间内的开关次数。这两种办法都可以减小开关损失。
3.MOS管驱动
跟双极性晶体管相比,一般认为使MOS管导通不需要电流,只要GS电压高于一定的值,就可以了。这个很容易做到,但是,我们还需要速度。 在MOS管的结构中可以看到,在GS,GD之间存在寄生电容,而MOS管的驱动,实际上就是对电容的充放电。对电容的充电需要一个电流,因为对电容充电瞬间可以把电容看成短路,所以瞬间电流会比较大。选择/设计MOS管驱动时第一要注意的是可提供瞬间短路电流的大小。
第二注意的是,普遍用于高端驱动的NMOS,导通时需要是栅极电压大于源极电压。而高端驱动的MOS管导通时源极电压与漏极电压(VCC)相同,所以这时栅极电压要比VCC大4V或10V。如果在同一个系统里,要得到比VCC大的电压,就要专门的升压电路了。很多马达驱动器都集成了电荷泵,要注意的是应该选择合适的外接电容,以得到足够的短路电流去驱动MOS管。
PMOS和NMOS导通条件
MOS与NMOS两种增强型场效应管的开关电路作了详细的介绍, 并且还提到过一种广为流传的说法:相对于NMOS管,PMOS管的沟道导通电阻更大、速度更慢、成本更高等,还是从头讲起吧!
如果读者有一定的电子技术应用经验的话,对NMOS管开关电路的使用场合肯定是如数家珍,几乎所有的开关电源拓扑都偏向于使用NMOS管(而不是PMOS管),如正激、反激、推挽、半桥、全桥等拓扑,NMOS管的应用电路案例真心不要太多。
可以看看国际整流器MOS管的分类,如下图所示:


除两个圈所标注的内容是PMOS管外,其它都是NMOS管,并且NMOS管在电压档次上比PMOS管要细分得多,从侧面可以说明NMOS管的应用场合比PMOS要大得多(因为应用多,所以需求多,继而型号多),如果你粗略地统计一下PMOS与NMOS型号的数量,NMOS管绝对独占鳌头。
有人说:应该是PMOS管在使用的时候控制电路太过复杂,与NMOS管的驱动比较,PMOS还需要额外的三极管,成本太高。那继续往下看,如果读者对电子技术足够感兴趣且好奇心总是不一般的话,应该对降压型BUCK单片开关电源电路有一定的了解,那自然会遇到类似下图所示的电路:


这是最常用的BUCK拓扑降压芯片的典型应用电路,但是有些降压芯片应用电路却稍微有所不同,如下图所示:


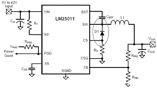
与LM2596S芯片相比多了一个BOOST(BST)引脚,一般在该引脚与SW之间串一个小电容,这是为什么呢?
有经验的读者可能会说:这种芯片是采用同步整流方案(关于同步整流可参考文章【开关电源(1)之BUCK变换器】,简单的说,就是用MOS管来代替续流二极管,以达到降低损耗继而提升转换效率的目的),内部是用两个NMOS管配合工作的,需要一个自举升压电路,所以才需要外接一个电容。该芯片开关管结构如下图所示:


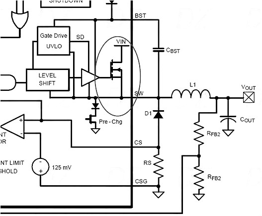
然而同步整流方案与使用NMOS管作为开关管之间没有因果关系,换言之,就算是异步整流方案,芯片也会偏向于使用NMOS管,如下图所示:


LM25011就是异步整流方案,该芯片的内部开关管的结构如下图所示:


总之一句话:如果内部开关管使用场效应管,那大多数是NMOS管,而PMOS管用着少。
在文章《开关电源(1)之BUCK变换器》中详细介绍了降压型BUCK开关电源拓扑,并且还用下图做了一次仿真:


用PMOS管来实现开关切换功能的电路是要多简洁就多简洁
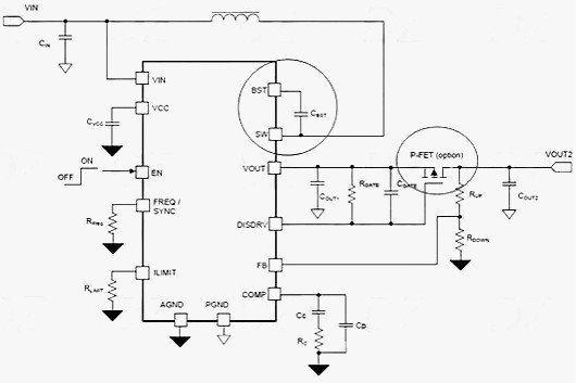
同样的现象也存在于BOOST变换器芯片中,BOOST单片升压芯片典型应用电路如下图所示:


同样,有些升压芯片多了一个BOOST/BST引脚,如下图所示:


这里要说明一下:上图中芯片外围接有的PMOS管并不是必须的,因为BOOST拓扑由于其本身的特性,在芯片不工作时输出是无法关闭的(输出电压略小于输入电压),这与BUCK拓扑不同,如果需要完全关闭电压输出,必须额外添加一个PMOS管开关电路,这就是我们在文章开关介绍的PMOS管电源开关控制电路。
该芯片的内部开关管的结构如下图所示:


当然,异步整流升压芯片就没必要再弄个BST引脚了,因为NMOS管已经是比较理想的架构了,我们在文章《开关电源(2)之BOOST变换器》中也是用NMOS管来仿真的,如下图所示:

前面提到过,PMOS管的导通电阻比NMOS管的导通电阻要大,我们可以找外部参数尽量相同的数据手册来对比一下,如下图所示:

在相同的工艺、耐压等条件下,NMOS导通电阻为0.036W(W就是欧姆的意思,形状很像符号Ω),而PMOS导通电阻要大得多,其值为0.117Ω,当然,这并不能作为PMOS管的导通电阻比NMOS要大的直接证据,然而事实上,在相同的工艺及尺寸面积条件下,PMOS管的导通电阻确实要比NMOS管要大,这样PMOS开关管的导通损耗比NMOS要大。
将PMOS管应用场合比较少的原因归结于P沟道导通电阻更大似乎是个比较理想的答案,然而我们还是不禁要问一下:为什么PMOS管的导通电阻比NMOS要大呢?这主要是源自于导通沟道在一个特性方面的差别:电子迁移率(Electron mobility)。
我们在文章《二极管》里讲解PN结的时候,已经提到过P型半导体与N型半导体的由来,P型半导体就是在本征半导体中掺入3价的元素(如硼元素),其结构如下图的所示:


在合理的范围内掺入的杂质越多,则多数载流子空穴就更多,P型半导体的导电性也似乎将会变得更好。
相应的,N型半导体就是在本征半导体(纯净无掺杂的)中掺入5价的元素(如磷元素),其结构如下图的所示:


同样的,在合理范围内掺入的杂质越多,则多数载流子电子就更多,N型半导体的导电性也因此似乎将会变得更好,而PMOS管或NMOS管的导通沟道就是P型或N型,这看起来两者没有太大的区别,只要控制掺入杂质的数量,就可以控制掺杂半导体的导电性,但实际上并非这么回事!因为半导体的导电性不仅与载流子(电子或空穴)浓度有关,还与载流子的迁移率(速度)有关。
我们从初中物理学就知道,导体之所以容易导电,是因为自由电子比较多,而绝缘体很难导电是因为自由电子比较少,半导体中的导电性也是类似的。
NMOS管是导电沟道是N型半导体,其多数载流子是电子,当半导体外部施加电场时,载流子电子将按下图所示的迁移:


载流子电子在由A点到F点的运动过程中,不断地与晶格原子或杂质离子发生碰撞,因此运动轨迹不是直线的,只有一个平均的迁移方向(细节可自行参考相关文档),但有一点需要注意的是:载流子电子在迁移过程中不会进入共价键中,总是在图所示的“空档”移动,这些地方没有共价键位置的束缚力,因此载流子电子的迁移率(速度)比较高。
在《半导体物理学》中,我们把自由电子存在的空间叫做导带,而把共价键所在的空间叫做价带,很明显,价带中有来自晶格原子(如硅、锗)或杂质离子(如硼、磷)的束缚力,因此价带(共价键)中的电子要跑出来就必须具备一定的能量(如光或热),而电子在导带中则不需要。
PMOS管是导电沟道是P型半导体,其多数载流子是空穴,当半导体外部施加电场时,载流子空穴将按下图所示的迁移:


空穴移动可以看作是电子的反向移动,每一次空穴移动时,都可以看成是电子从导带中跳入到价带中(填充某个空穴),再从价带中跳出来往相邻的价带中移动,很明显,空穴迁移的速度是不如电子迁移速度的,因为电子一旦跳进价带(共价键)中,就会受到共价键的束缚力,需要更多的能量激发才能跳出来。
你可以将这种迁移方式比作游泳,NMOS管相当于在水里游泳,而PMOS管相当于在油水相间的泳道中游泳,很明显,在相同的条件下,在水里游泳的速度会更快一些,如下图所示:


电子与空穴迁移率的差别表现之一在场效应管的开关速度上,我们在文章《逻辑门》中已经介绍过,CMOS反相器是由一个PMOS管与NMOS管来完成的,如下图所示:


当输入A=0时,输出Y=1,当输入A=1时,输出Y=0,由于PMOS管(上侧带圈圈的)的空穴迁移率比NMOS管的电子迁移率要小,因此,在相同的尺寸条件下,输出Y的上升速率比下降速率要慢,这样带来的结果是:开关损耗相应会比NMOS管大一些(关于“开关损耗”可参考文章【开关电源(1)之BUCK变换器】)。
当然,你可以做一个与NMOS管驱动能力相同的PMOS管,但需要的器件面积可能是NMOS管的2~3倍,这就是钱呐,而且器件面积会影响导通电阻、输入输出电容,而这些参数会影响电路的延迟。
同样,在相同的尺寸条件下,PMOS管沟道导通电阻比NMOS要大一些,这样开关导通损耗相应也会比NMOS管要大一些
正是因为迁移率的差别才有速度与沟道导通电阻的差别,才导致PMOS管的应用范围受到限制,这样PMOS的市场用量必然不如NMOS管,从工艺上来讲,PMOS管与NMOS管的制造并无多大不同,但市场经济的杠杆总是无处不在的,所以PMOS管比NMOS管贵很大一部分也是由市场决定的(材料成本低并不总意味着价格低),而不能简单地认为:因为PMOS管与NMOS管贵,所以应用场合少。
烜芯微专业制造二三极管,MOS管,20年,工厂直销省20%,1500家电路电器生产企业选用,专业的工程师帮您稳定好每一批产品,如果您有遇到什么需要帮助解决的,可以点击右边的工程师,或者点击销售经理给您精准的报价以及产品介绍
烜芯微专业制造二三极管,MOS管,20年,工厂直销省20%,1500家电路电器生产企业选用,专业的工程师帮您稳定好每一批产品,如果您有遇到什么需要帮助解决的,可以点击右边的工程师,或者点击销售经理给您精准的报价以及产品介绍