78L05是一种固定电压(5V)三端集成稳压器,可适用于很多应用场合,像牵涉到单点稳压场合需要限制噪声和解决分布问题的在-卡调节.此外它们还可以和其它功率转移器件一起构成大电流的稳压电源,如可驱动输出电流高达100毫安的稳压器.
其卓越的内部电流限制和热关断特性使之特别适用于过载的情况,当用于替代传统的齐纳二极管-电阻组的时候,其输出阻抗得到有效的改善,但偏置电流大大减少。
78L05的特征
1、输入电压可达30-35V
2、输出电流可达到100mA
3、需外接元件
4、内部热过载?;?/div>
5、内部短路电流限制
6、从2004年底开始,提供的各类封装形式,均为无铅封装产品。


78L05应用领域
1、网络产品
2、DVD-ROM,CD-ROM
3、声卡和电脑主板
4、线性稳压源
5、控制器
6、电表
7、水表
8、仪器表


78L05线路图
注:(1)为确定输出电压值,请选择电压值后缀(xx)
(2)为获得最佳的稳定性和瞬态响应,建议使用旁边电容并尽量可能挨着电路安装。
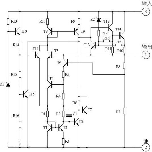
78L05内部电路图


78L05产品特征-78L05
1、78L05三端稳压管是单片固定电压调节器集成电路。它适合于应用这需要100毫安的供电电流
2、输出电流达100mA
3、不需要外部零件
4、热过载关机?;?/div>
5、短路电流限制
78L05产品主要参数-78L05
产品型号:78L05
输入电压:30V
功耗:500mW
结温:-22℃至125℃
工作温度:-20℃至85℃
贮存温度:-65℃至150℃
78L05标准封装


78L05产品附件-78L05
以下为78L05三端稳压管产品PDF格式的产品详细资料,查看详情请点击下图。

烜芯微专业制造二三极管,MOS管,20年,工厂直销省20%,1500家电路电器生产企业选用,专业的工程师帮您稳定好每一批产品,如果您有遇到什么需要帮助解决的,可以点击右边的工程师,或者点击销售经理给您精准的报价以及产品介绍

烜芯微专业制造二三极管,MOS管,20年,工厂直销省20%,1500家电路电器生产企业选用,专业的工程师帮您稳定好每一批产品,如果您有遇到什么需要帮助解决的,可以点击右边的工程师,或者点击销售经理给您精准的报价以及产品介绍
相关阅读
最新资讯
- 怎么用TVS二极管提高电路的抗突波能力
- PIN二极管的电导调制机制和应用介绍
- 基于双MOS管的防反灌电路工作原理介绍
- 高效率整流二极管的特性和应用介绍
- 详解稳压二极管的关键特性和应用原理
- MOS管选型关键因素分析,怎么选择合适的参数
- 三相整流电路分析,半波整流与全波整流的工作原理
- IGBT三相全桥整流电路工作原理介绍
- 详解快恢复二极管,结构,特性和应用介绍
- 三极管和MOS管组合式开关电路分析
联系烜芯微
咨询热线:
18923864027
传真:
18923864027
QQ:
709211280
地址:
深圳市福田区振中路84号爱华科研楼7层