mos电机驱动
(一)电机驱动
mos电机驱动电路首先,单片机能够输出直流信号,但是它的驱动才能也是有限的,所以单片机普通做驱动信号,驱动大的功率管如Mos管,来产生大电流从而驱动电机,且占空比大小能够经过驱动芯片控制加在电机上的均匀电压到达转速调理的目的。电机驱动主要采用N沟道MOSFET构建H桥驱动电路,H 桥是一个典型的直流电机控制电路,由于它的电路外形酷似字母 H,故得名曰“H 桥”。4个开关组成H的4条垂直腿,而电机就是H中的横杠。要使电机运转,必需使对角线上的一对开关导通,经过不同的电流方向来控制电机正反转,


(二)H桥驱动原理
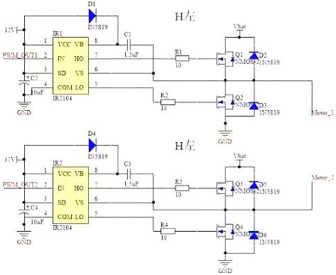
实践mos电机驱动电路中通常要用硬件电路便当地控制开关,电机驱动板主要采用两种驱动芯片,一种是全桥驱动HIP4082,一种是半桥驱动IR2104,半桥电路是两个MOS管组成的振荡,全桥电路是四个MOS管组成的振荡。其中,IR2104型半桥驱动芯片能够驱动高端和低端两个N沟道MOSFET,能提供较大的栅极驱动电流,并具有硬件死区、硬件防同臂导通等功用。运用两片IR2104型半桥驱动芯片能够组成完好的直流电机H桥式驱动电路,而且IR2104价钱低廉,功用完善,输出功率相对HIP4082较低,此计划采用较多。


另外,由于驱动电路可能会产生较大的回灌电流,为避免对单片机产生影响,最好用隔离芯片隔离,隔离芯片选取有很多方式,如2801等,这些芯片常做控制总线驱动器,作用是进步驱动才能,满足一定条件后,输出与输入相同,可停止数据单向传输,即单片机信号能够到驱动芯片,反过来不行。
mos电机驱动电路设计
针对不同的电机,我们应该选择与之相对应的驱动。简单地来说,功率大的电机应该选用内阻小、电流容许大的驱动,功率小的电机就可以选用较低功率的驱动。电机驱动较常规的方法是采用 PWM 控制。
(一)采用集成电机驱动芯片
通过mos电机驱动电路??榭刂魄缁蕉说缪估炊缘缁兄贫颐强梢圆捎梅伤伎ǘ氲继骞镜募汕攀角酒?MC33886。MC33886 最大驱动电流为 5A,导通电阻为 140 毫欧姆,PWM 频率小于 10KHz,具有短路?;?、欠压?;?、过温?;さ裙δ?。体积小巧,使用简单,但由于是贴片的封装,散热面积比较小,长时间大电流工作时,温升较高,如果长时间工作必须外加散热器,而且 MC33886的工作内阻比较大,又有高温保护回路,使用不方便。


下面,着重介绍我们在平时设计驱动电路时最常用的驱动电路。半桥驱动芯片 BTS7960 搭成全桥驱动。其驱动电流约 43A,而其升级产品 BTS7970 驱动电流能够达到 70 几安培!而且也有其可替代产品 BTN7970,它的驱动电流最大也能达七十几安!
其内部结构基本相同如下:


每片芯片的内部有两个 MOS 管,当 IN 输入高电平时上边的 MOS 管导通,常称为高边 MOS 管,当 IN 输入低电平时,下边的 MOS 管导通,常称为低边 MOS管;当 INH 为高电平时使能整个芯片,芯片工作;当 INH 为低电平时,芯片不工作。
其典型运用电路图如下图所示:


INH一般使用时,我们直接接高电平,使整个电路始终处于工作状态。
下面就是怎么样用该电路使得电机正反转?假如当PWM1端输入PWM波,PWM2端置0,电机正转;那么当 PWM1端为0,PWM2端输入PWM 波时电机将反转!使用此方法需要两路PWM信号来控制一个电机!其实可以只用一路 PWM 接 PWM1 端,另外 PWM2 端可以接在 IO 端口上,用于控制方向!假如 PWM2=0,PWM1 输入信号时电机正转;那么当 PWM2=1是,PWM1 输入信号电机反转(必须注意:此时PWM信号输入的是其对应的负占空比)!
以上的电路,对于普通功率的底盘,其驱动电流已经能够满足,但是对于更大功率的底盘,可能有点吃力。尤其是当我们加的底盘在不停的加减速时,这就需要电机不停的正反转,此时的电流很大,还用以上的驱动电路,芯片会很烫??!这个时候就需要我们自己用 MOSFET 和栅极驱动芯片自己设计 H 桥!
(二)大功率 MOS 管组成电机驱动电路
用这个方法电路非常简单,控制只需要一路PWM,在管子上消耗的电能也比较少,可以有效地避免多片MC33886 并联时由于芯片分散性导致的驱动芯片某些片发热某些不发热的现象。但是缺点是不能控制电机的电流方向,在小车的刹车的性能的提升上明显有弱势,而且电流允许值也比较小。
当我们按照下图接线时,也就是两路PWM输入组成H桥,则可以通过控制PWM1和PWM2的相对大小控制电流的方向,从而控制电机的转向。


电动机控制器中MOS的作用
功率mos在电动车控制器中的作用非常重要就不多说了,简单来讲mos的输出电流就是用来驱动电机。电流输出越大(为了防止过流烧坏mos,控制器有做限流?;ぃ缁ぞ鼐颓?,加速就有力(电机磁饱和前扭矩和相电流成正比)。
mos在控制器电路中的工作状态。开通过程(由截止到导通的过渡过程),导通状态,关断过程(由导通到截止的过渡过程),截止状态,还有一非正常状态,击穿状态(小能量电流脉冲往往是可恢复击穿,即mos不会损坏)。
Mos主要损耗也对应这几个状态,开关损耗(开通过程和关断过程),导通损耗,截止损耗(漏电流引起的,这个忽略不计),还有雪崩能量损耗。只要把这些损耗控制在mos承受规格之内,mos即会正常工作,超出承受范围,即发生损坏。而开关损耗往往大于导
通状态损耗(不同mos这个差距可能很大),尤其是pwm没完全打开,处于脉宽调制状态时(对应电动车的起步加速状态),而最高急速状态往往是导通损耗为主。
Mos损坏主要原因:过流,大电流引起的高温损坏(分持续大电流和瞬间超大电流脉冲导致结温超过承受值);过压,源漏级大于击穿电压而击穿;栅极击穿,一般由于栅极电压受外界或驱动电路损坏超过允许最高电压(栅极电压一般需低于20v安全)以及静电损坏。
烜芯微专业制造二三极管,MOS管,20年,工厂直销省20%,1500家电路电器生产企业选用,专业的工程师帮您稳定好每一批产品,如果您有遇到什么需要帮助解决的,可以点击右边的工程师,或者点击销售经理给您精准的报价以及产品介绍
烜芯微专业制造二三极管,MOS管,20年,工厂直销省20%,1500家电路电器生产企业选用,专业的工程师帮您稳定好每一批产品,如果您有遇到什么需要帮助解决的,可以点击右边的工程师,或者点击销售经理给您精准的报价以及产品介绍