光耦
光耦合器亦称光电隔离器或光电耦合器,简称光耦。它是以光为媒介来传输电信号的器件,通常把发光器(红外线发光二极管LED)与受光器(光敏半导体管,光敏电阻)封装在同一管壳内。当输入端加电信号时发光器发出光线,受光器接受光线之后就产生光电流,从输出端流出,从而实现了“电—光—电”转换。以光为媒介把输入端信号耦合到输出端的光电耦合器,由于它具有体积小、寿命长、无触点,抗干扰能力强,输出和输入之间绝缘,单向传输信号等优点,在数字电路上获得广泛的应用。
开关电源
开关模式电源,又称交换式电源、开关变换器,是一种高频化电能转换装置,是电源供应器的一种。其功能是将一个位准的电压,透过不同形式的架构转换为用户端所需求的电压或电流??氐缭吹氖淙攵喟胧墙涣鞯缭矗ɡ缡械纾┗蚴侵绷鞯缭?,而输出多半是需要直流电源的设备,例如个人电脑,而开关电源就进行两者之间电压及电流的转换。
开关电源中光耦的作用
光耦在开关电源中有两个作用。
1、隔离,把进线220V的强电和电路板电路隔离开来,也就是常说的冷底板。
2、同时把后面工作电路中变化的电压信号通过光耦的原端发光二极管转变成光信号照射到次端的光敏二极管从而改变光敏二极管的电阻,在通过这个电阻的变化去控制开关电源,完成了隔离和反馈控制的作用。
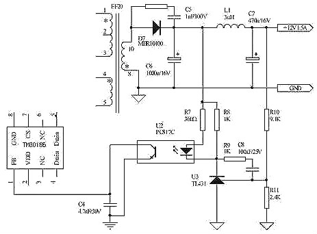
开关电源光耦反馈接法
常见的光耦反馈第1种接法,如图1所示。图中,Vo为输出电压,Vd为芯片的供电电压。com信号接芯片的误差放大器输出脚,或者把PWM芯片(如UC3525)的内部电压误差放大器接成同相放大器形式,com信号则接到其对应的同相端引脚。注意左边的地为输出电压地,右边的地为芯片供电电压地,两者之间用光耦隔离。
图1所示接法的工作原理如下:当输出电压升高时,TL431的1脚(相当于电压误差放大器的反向输入端)电压上升,3脚(相当于电压误差放大器的输出脚)电压下降,光耦TLP521的原边电流If增大,光耦的另一端输出电流Ic增大,电阻R4上的电压降增大,com引脚电压下降,占空比减小,输出电压减?。环粗?,当输出电压降低时,调节过程类似。
开关电源中光耦的作用常见的第2种接法,如图2所示。与第1种接法不同的是,该接法中光耦的第4脚直接接到芯片的误差放大器输出端,而芯片内部的电压误差放大器必须接成同相端电位高于反相端电位的形式,利用运放的一种特性——当运放输出电流过大(超过运放电流输出能力)时,运放的输出电压值将下降,输出电流越大,输出电压下降越多。
因此,采用这种接法的电路,一定要把PWM芯片的误差放大器的两个输入引脚接到固定电位上,且必须是同向端电位高于反向端电位,使误差放大器初始输出电压为高。图2所示接法的工作原理是:当输出电压升高时,原边电流If增大,输出电流Ic增大,由于Ic已经超过了电压误差放大器的电流输出能力,com脚电压下降,占空比减小,输出电压减?。环粗?,当输出电压下降时,调节过程类似。


常见的第4种接法,如图4所示。该接法与第2种接法类似,区别在于com端与光耦第4脚之间多接了一个电阻R4,其作用与第3种接法中的R6一致,其工作原理基本同接法2。


2、各种接法的比较在比较之前,需要对实际的光耦TLP521的几个特性曲线作一下分析。首先是Ic-Vce曲线,如图5,图6所示。


由图8可以看出,在If大于5mA时,Ic-Ta曲线基本上是互相平行的。
根据上述分析,以下针对不同的典型接法,对比其特性以及适用范围。本研究以实际的隔离半桥辅助电源及反激式电源为例说明。第1种接法中,接到电压误差放大器输出端的电压是外部电压经电阻R4降压之后得到,不受电压误差放大器电流输出能力影响,光耦的工作点选取可以通过其外接电阻随意调节。按照前面的分析,令电流If的静态工作点值大约为10mA,对应的光耦工作温度在0~100℃变化,值在20~15mA之间。
一般PWM芯片的三角波幅值大小不超过3V,由此选定电阻R4的大小为670Ω,并同时确定TL431的3脚电压的静态工作点值为12V,那么可以选定电阻R3的值为560Ω。电阻R1与R2的值容易选取,这里取为27k与4.7k。电阻R5与电容C1为PI补偿,这里取为3k与10nF。
实验中,半桥辅助电源输出负载为控制板上的各类控制芯片,加上多路输出中各路的死负载,最后的实际功率大约为30w。实际测得的光耦4脚电压(此电压与芯片三角波相比较,从而决定驱动占空比)波形,如图9所示。对应的驱动信号波形,如图10所示。图10的驱动波形有负电压部分,是由于上、下管的驱动绕在一个驱动磁环上的缘故??梢钥闯?,驱动信号的占空比比较大,大约为0.7。


同样,对于上面的半桥辅助电源电路,用接法2代替接法1,闭环不稳定,用示波器观察光耦4脚电压波形,有明显的振荡。光耦的4脚输出电压(对应于UC3525的误差放大器输出脚电压),波形如图11所示,可发现明显的振荡。这是由于这个半桥电源稳态占空比比较大,按接法2则光耦增益大,系统不稳定而出现振荡。


实际上,第2种接法在反激电路中比较常见,这是由于反激电路一般都出于效率考虑,电路通常工作于断续模式,驱动占空比比较小,对应光耦电流Ic比较大,参考以上分析可知,闭环环路也比较容易稳定。
以下是另外一个实验反激电路,工作在断续模式,实际测得其光耦4脚电压波形,如图12所示。实际测得的驱动信号波形,如图13所示,占空比约为0.2。


因此,在光耦反馈设计中,除了要根据光耦的特性参数来设置其外围参数外,还应该知道,不同占空比下对反馈方式的选取也是有限制的。反馈方式1、3适用于任何占空比情况,而反馈方式2、4比较适合于在占空比比较小的场合使用。
3、结束语本研究列举了4种典型光耦反馈接法,分析了各种接法下光耦反馈的原理以及各种限制因素,对比了各种接法的不同点。通过实际半桥和反激电路测试,验证了电路工作的占空比对反馈方式选取的限制。最后对光耦反馈进行总结,对今后的光耦反馈设计具有一定的参考价值。
开关电源的光耦主要是隔离、提供反馈信号和开关作用。开关电源电路中光耦的电源是从高频变压器次级电压提供的,当输出电压低于稳压管电压是给信号光耦接通,加大占空比,使得输出电压升高;反之则关断光耦减小占空比,使得输出电压降低。旦高频变压器次级负载超载或开关电路有故障,就没有光耦电源提供,光耦就控制着开关电路不能起振,从而?;た毓懿恢帘换鞔┥栈?。
通常光耦与TL431一起使用。下面是LED电源驱动芯片(开关电源芯片)TMG0321/TMG0165/TMG0265/TMG03655的部分电路。两电阻串联取样到431R端与内部比较器进行比较。然后根据比出的信号再控制431K端(阳极接光耦那一端)对地的电阻,然后达到控制光耦内部发光二极管的亮度。
(光耦内部一边是一发光二极管,一边是一光敏三极管)通过发光的强度。控制另一端三极管的CE端的电阻也就是改变了led电源驱动芯片(开关电源芯片)TMG0321/TMG0165/TMG0265/TMG0365检测脚的电流(1脚:电压反馈引脚,通过连接光耦到地来调整占控比)。
根据电流的大小,led电源驱动芯片(开关电源芯片)TMG0321/TMG0165/TMG0265/TMG0365就会自动调整输出信号的占空比,达到稳压的目的。


TMG0321/TMG0165/TMG0265/TMG0365芯片是一款高集成度、高性能的PWM+MOSFET管二合一的电流型离线式开关电源控制器。适用于充电器、电源适配器、LED驱动电源等各类小功率的开关电源。采用DIP8封装,无需加散热器可输出0~36W的功率(加散热可以做到更大)。电路结构简单,成本低。具有完善的?;すδ?,包括过压、欠压、过温、过载及短路等?;?。固定振荡频率及抖频功能,可以降低EMI。待机功率低,在待机时进入跳周期模式,符合“能源之星”等待机功耗标准要求。


光耦传输比(CTR)对开关电源的影响
CTR:发光管的电流和光敏三极管的电流比的最小值。


副边的输出电流(IC)
原边输入电流(IF)
隔离电压:发光管和光敏三极管的隔离电压的最小值。
光耦的技术参数主要有发光二极管正向压降VF、正向电流IF、电流传输比CTR、输入级与输出级之间的绝缘电阻、集电极-发射极反向击穿电压V(BR)CEO、集电极-发射极饱和压降VCE(sat)。此外,在传输数字信号时还需考虑上升时间、下降时间、延迟时间和存储时间等参数。
集电极-发射极电压:集电极-发射极之间的耐压值的最小值光耦什么时候导通?什么时候截至?普通光耦合器的CTR-IF特性曲线呈非线性,在IF较小时的非线性失真尤为严重,因此它不适合传输模拟信号。线性光耦合器的CTR-IF特性曲线具有良好的线性度,特别是在传输小信号时,其交流电流传输比(ΔCTR=ΔIC/ΔIF)很接近于直流电流传输比CTR值。因此,它适合传输模拟电压或电流信号,能使输出与输入之间呈线性关系。这是其重要特性。
电流传输比是光耦合器的重要参数,通常用直流电流传输比来表示。当输出电压保持恒定时,它等于直流输出电流IC与直流输入电流IF的百分比。采用一只光敏三极管的光耦合器,CTR的范围大多为20%~300%(如4N35),而pc817系列则为50%~600%。这表明欲获得同样的输出电流,后者只需较小的输入电流。因此,CTR参数与晶体管的hFE有某种相似之处。
使用光电耦合器主要是为了提供输入电路和输出电路间的隔离,在设计电路时,必须遵循下列所选用的光电耦合器件必须符合国内和国际的有关隔离击穿电压的标准。鉴于此类光耦合器呈现开关特性,其线性度差,适宜传输数字信号(高、低电平),可以用于单片机的输出隔离;所选用的光耦器件必须具有较高的耦合系数。


在开关电源的隔离中,以及设计光耦反馈式开关电源时必须正确选择线性光耦合器的型号及参数,除了必须遵循普通光耦的选取原则外,还必须遵循下列原则:
1、推荐采用线性光耦合器,其特点是CTR值能够在一定范围内做线性调整。
2、光耦合器的电流传输比(CTR)的允许范围是50%~200%。这是因为当CTR<50%时,光耦中的LED就需要较大的工作电流(IF>5.0mA),才能正??刂频テ氐缭碔C的占空比,这会增大光耦的功耗。若CTR>200%,在启动电路或者当负载发生突变时,有可能将
单片开关电源误触发,影响正常输出。
3、若用放大器电路去驱动光电耦合器,必须精心设计,保证它能够补偿耦合器的温度不稳定性和漂移。
以下是常见光电耦合器PC817系列的一些参数(仅供参考):

烜芯微专业制造二三极管,MOS管,20年,工厂直销省20%,1500家电路电器生产企业选用,专业的工程师帮您稳定好每一批产品,如果您有遇到什么需要帮助解决的,可以点击右边的工程师,或者点击销售经理给您精准的报价以及产品介绍

烜芯微专业制造二三极管,MOS管,20年,工厂直销省20%,1500家电路电器生产企业选用,专业的工程师帮您稳定好每一批产品,如果您有遇到什么需要帮助解决的,可以点击右边的工程师,或者点击销售经理给您精准的报价以及产品介绍